硬件工程师kpi 互联网公司岗位KPI考核指标(硬件及驱动部,技术支持部等)
互联网公司岗位KPI考核指标(硬件及驱动部、技术支持部等)
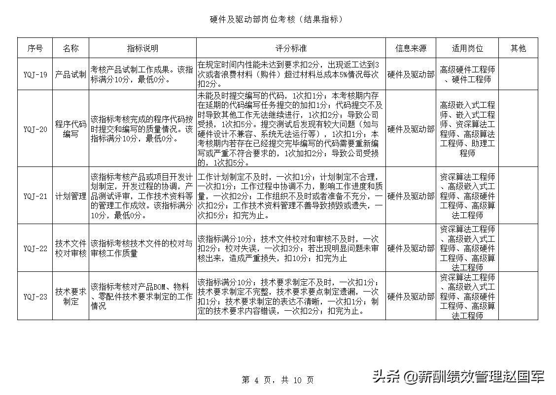
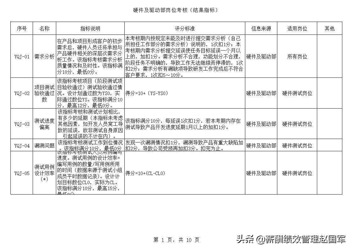
硬件及驱动部岗位季度关键业绩考核结果指标及评价标准1
硬件及驱动部岗位季度关键业绩考核结果指标及评价标准2
硬件及驱动部岗位季度关键业绩考核结果指标及评价标准3
硬件及驱动部岗位季度关键业绩考核结果指标及评价标准4
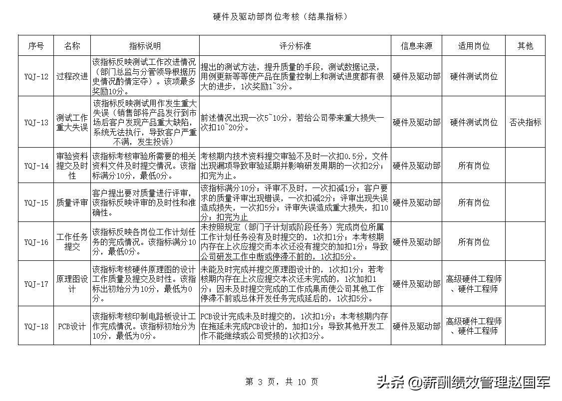
硬件及驱动部岗位季度关键业绩考核结果指标及评价标准5
硬件及驱动岗位季度关键业绩考核结果指标及评价标准6
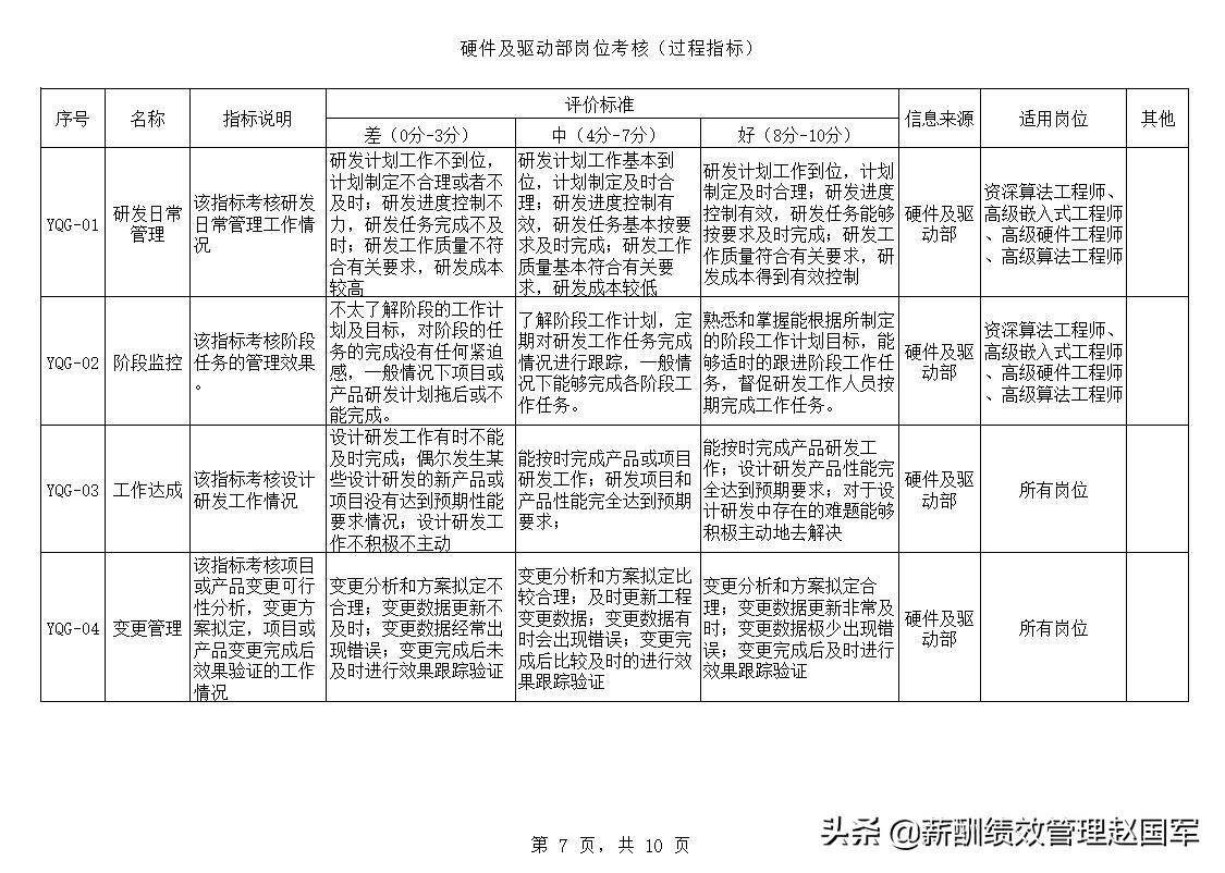
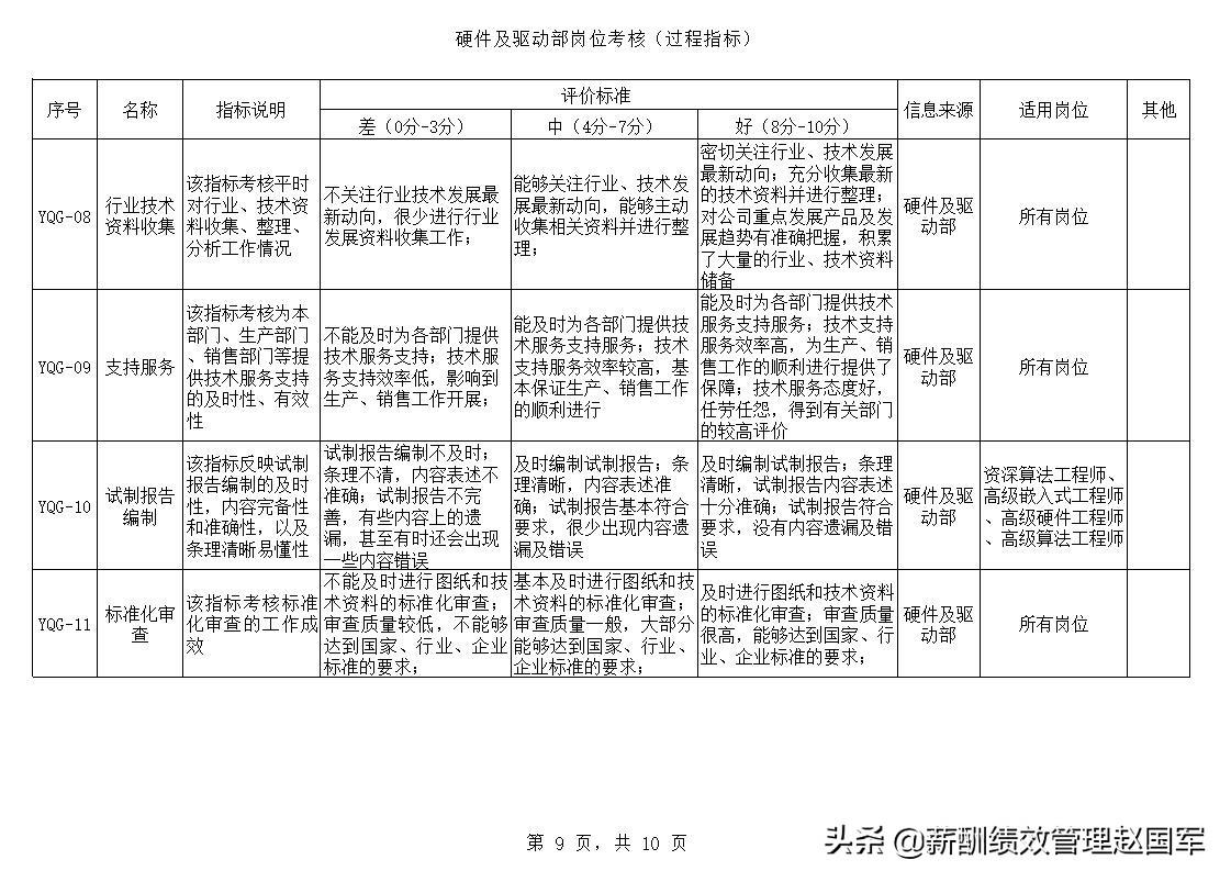
硬件及驱动部岗位季度关键业绩考核过程指标及评价标准1
硬件及驱动部岗位季度关键业绩考核过程指标及评价标准
硬件及驱动部岗位季度关键业绩考核过程指标及评价标准3
硬件及驱动部岗位季度关键业绩考核过程指标及评价标准4
技术支持部季度关键业绩考核结果指标及评价标准1
技术支持部季度关键业绩考核结果指标及评价标准2
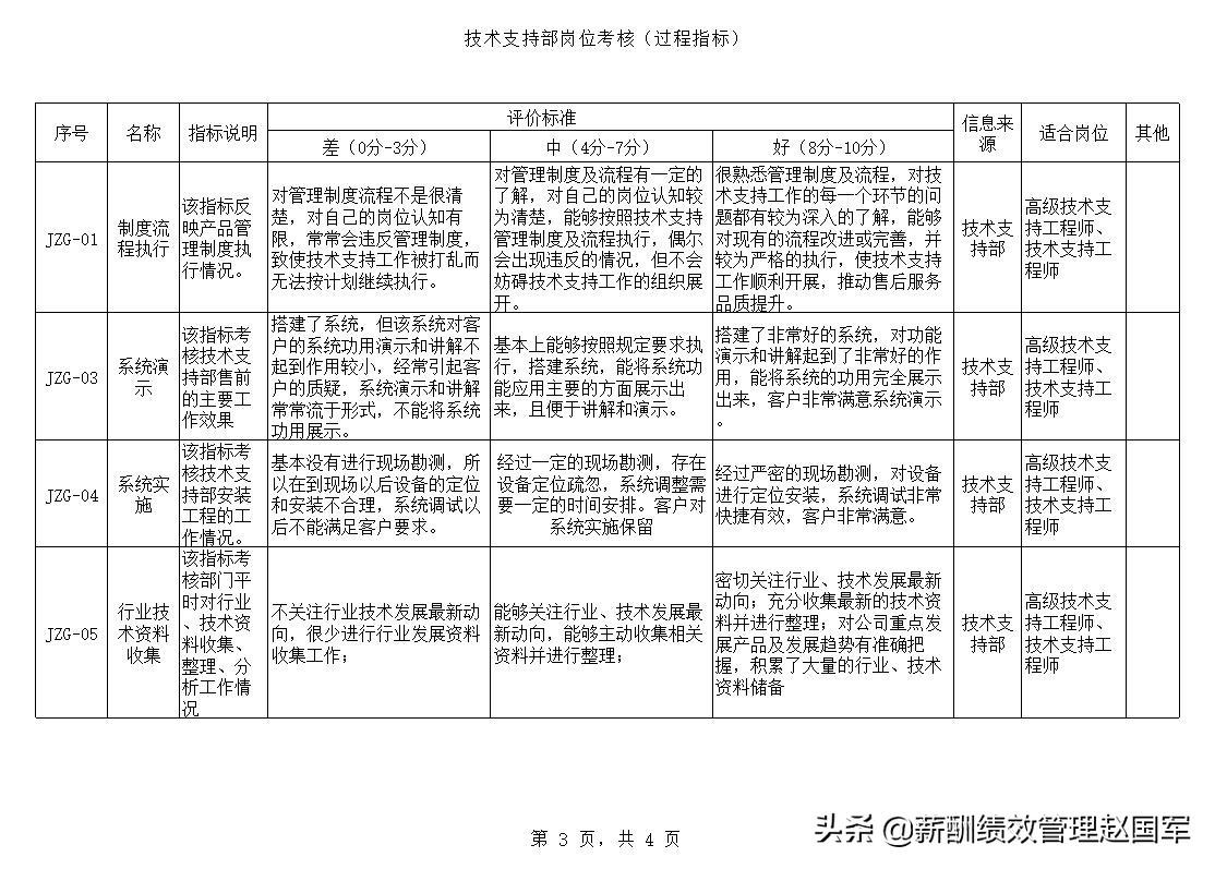
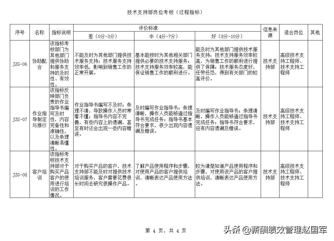
技术支持部季度关键业绩考核过程指标及评价标准1
技术支持部季度关键业绩考核过程指标及评价标准2
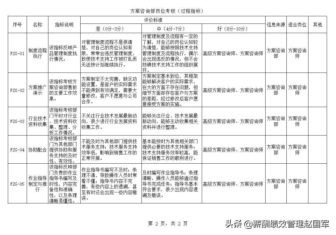
3、方案咨询部岗位季度关键业绩考核指标及评价标准示例
方案咨询部岗位季度关键业绩考核结果指标及评价标准
方案咨询部岗位季度关键业绩考核过程指标及评价标准
注:该案例摘自水木知行管理咨询公司客户案例(赵国军作品),经处理和删改。需要指出的是,客户案例都是在一定阶段比较有效的管理制度,也存在一定的问题,请谨慎借鉴使用,也希望大家评论探讨。
一个出色的硬件工程师都有这六项基本能力
很多硬件工程师而言,每天都在忙活着手头上的工作,但是有时候并不知道自己的水平去到哪里,也不知道怎样提高,这在这个瞬息万变的社会里面,其实有点危险!毕竟我们这些凭手艺吃饭的人不像某些尸位素餐的某猿,是跟不上潮流就会被淘汰的。所以就算我们不能成为最TOP的那个,也力争成为排在前面的那一批人。
但我们工程师怎样成为最TOP呢?该怎么学习呢?
根据我们从小受到的教育中我们知道,这首先要求我们对于知识要理解透彻,越深入越好,对于任何一个知识点,通过基本公式,用数学工具推导到最后来验证高级定律和公式。我想对于这一点,高考物理是达到了极点,高中物理知识其实不难,但是我们为了选拔的目的,把物理各种定律糅合在一起,结合一些脑筋急转弯,复杂的运算,造成高考物理是最难的科目了。
但如果我们拿着解高考物理难题的精神来解决硬件问题,当然精神可嘉,工作之余还是值得鼓励这种学习和探索精神的;可是这样对于项目开发却是没有多少好处,毕竟硬件工程师的工作是工程开发,在规定的时间和预算之内完成硬件项目,而不是你在这个时间呢自己推导出来了什么公式和计算结果,那是科学家的工作,那是Research的工作。
工程开发一个重要特点就是“踩在前人的足迹”,就是通过过去几十上百年的工程实践,对于各种情况有了很多经验数据和经验方法,比如对于PCB layout来说,基本上每个公司都有自己的design guidelines/check list,这就是公司在过去很多项目中总结出来的,每一条可以说都付出了“血”的代价,这是对于板级设计来说了;对于核心芯片和器件,就更是如此了,芯片或器件公司几十数百人历时数年搞出来的一款芯片和器件,又岂是你通过几百页datasheet可以彻底理解的。
大多数情况下,知道主要接口,参数,功能和性能就足够了,尤其是芯片/器件公司提供的design guidelines或者application notes,里面一般都是芯片/器件工程师的肺腑之言,经验之谈,一般来说没有个十年二十年工作经验的工程师是写不了这些东西的。
看起来虽然很简单,看起来像是废话,但是细细分析,结合电路定理和电磁定律,略微分析,就会发现简直字字珠玑。刚毕业的好学生(一般来说学习好,喜欢啃难题,学习能力强,求知欲强)初干硬件设计,就会发现涉及的知识点和技术要点太多了,如果这个知识点想要理解透彻,那个知识点也要理解透彻,会发现一天24小时根本不够用,但是对不起,公司请你过来不是让你学习的,是要干硬件设计的,过一个月就要见原理图了,你还在这捧着OrCAD手册一个命令一个命令学习OrCAD使用技巧,研究为啥要有串行电阻呢,研究这个电容是取0.1uF还是0.01uF.。
有求知欲是好事,但是那是在工作之余,项目之余,虚心向前辈学习,尽量利用各种design guidelines,尽快完成设计工作,记录自己的知识缺点,在业余时间努力学习,理解透彻,通过设计验证/测试,加深对于知识点的了解,这才是正确的工作方法。
我在刚毕业的时候欣喜的发现传输线理论太重要了,遂花了一个月把传输线理论努力了一把,并推导了大量公式进行验证,其实总结起来就是几句话,阻抗匹配,如果接收端阻抗大于发送端,信号会怎么样;如果小于,信号会怎么样;如果开路,会怎么样;如果短路,会怎么样,这几条基本每本信号完整性的书上都会介绍,也不会有很复杂的数学公式推导,知道就行了,然后就是如何平衡发射端的阻抗,串行电阻,PCB阻抗,匹配阻抗等等,都是简单的数学公式。
所以说,对于求知欲特别强的人(比如我),有时候一定要学会“浅尝辄止”,充分利用前辈经验,避免陷入技术的误区,比如放着公式不用,非得自己用二重积分推导一遍。硬件开发最主要的特点就是“广博”,什么东西都要知道,一个好的硬件工程师就要什么都要懂一点,当然对于某些方面能够深入一些到原理层次就更好了。
关于硬件设计的各种技术/标准/芯片/器件都要知道,需要的时候,能够信手拈来,功能性能,参数特性,优点缺点。
那一个好的硬件工程师应该具备哪些基本知识和能力呢?
1. 快速学习的能力:
作为一个通信汪,我就以通信设备方面来说吧!
一方面,通信技术,标准,芯片更新的太快了,快到你根本来不及系统的了解它,只能通过特定的项目,需求进行了解;另一方面对于公司来说,需要做的硬件产品也是变化很快,客户需要T1, E1, PDH, SDH,Ethernet, VoIP, Switch, Router, 没有人是什么都懂的,都需要能够结合客户的需求,选择的芯片方案进行详细了解,尤其对于接口协议和电气特性。
假设你是做电源的,同理,你也需要对电源相关的知识和客户的需求进行深入的理解和学习吧?
2. 对协议和标准的理解:
继续用通信设备做代表。
通信设备,顾名思义,就是用来实现多种通信协议(比如T1, E1, V.35,PDH, SDH/SONET, ATM, USB, VoIP, WiFi, Ethernet, TCP/IP,RS232等等常用协议)实现通信的设备,各种电路,PCB板,电源都是为了通信协议服务的。
通信协议一般都是由芯片实现,要么是成熟的 ASIC,要么是自己开发的FPGA/CPLD,芯片工程师或者FPGA工程师比硬件工程师跟靠近通信协议,他们需要对于通信协议理解很透彻,实现各种逻辑上的状态机以及满足协议规定的电气参数标准。按照OSI的七层模型,硬件工程师尤其需要专注于一层物理层和二层数据链路层的协议标准,以 Ethernet距离,物理层是由PHY/transceiver芯片完成,数据链路层是由MAC/switch 芯片完成,对于从事Ethernet相关开发的硬件工程师来说,需要对于PHY和Switch芯片理解透彻,从编码方式,电气参数,眼图标准,模板,信号频率到帧格式,转发处理逻辑,VLAN等等。
对于传统PDH/SDH/SONET设备就更是如此,PDH/SDH/SONET是更硬件的设备,就是说主要协议都是通过ASIC实现的,软件的功能主要是管理,配置,监视,告警,性能,对于硬件工程师来说,必须要熟悉使用的相关协议和接口标准,尤其对于电气规范,眼图模板,这样在设计验证的时候才能胸有成竹。
如果你做智能家居的,你对蓝牙、WIFI、Zigbee的新标准应该要深入了解吧,各自的优劣势也应该了如指掌吧,最新的标准有啥提升和缺点也可以信手拈来,说不定这样你就能做出符合消费者需求的全新产品呢!也指不定在跳槽的时候,因为你掌握了一个别人还没有了解的技术,而获得成功呢!
3. 写文档的能力:
诚如软件设计一样,好的软件设计需要好的设计文档,明确需求,实现什么功能,达到什么验收标准,随着芯片集成度的增加,接口速率的提高,单板复杂度的提高,硬件设计也越来越复杂以及对应热稳定性,可靠性,电磁兼容,环境保护的要求,已经不是通过小米加步木。仓的游击战可以解决了,每一个硬件项目都是一场战争,都需要好好的规划,好好的分析,这就需要好好做文档。
对于硬件工程师来说,最重要的文档有两个:一个是硬件设计规范(HDS : hardware design specification)和硬件测试报告(一般叫EVT:Engineering Validation& Test report或者DVT: Design Validation & Test report),对于HDS的要求是内容详实,明确,主芯片的选择/硬件初始化,CPU的选择和初始化,接口芯片的选择/初始化/管理,各芯片之间连接关系框图(Block Diagram),DRAM类型/大小/速度,FLASH类型/大小/速度,片选,中断,GPIO的定义,复位逻辑和拓扑图,时钟/晶振选择/拓扑,RTC的使用,内存映射(Memory map)关系, I2C器件选择/拓扑,接口器件/线序定义,LED的大小/颜色/驱动,散热片,风扇,JTAG,电源拓扑/时序/电路等等。
对于DVT来说,要求很简单也很复杂:板卡上有什么接口,芯片,主要器件,电路,就要测试什么,尤其在板卡正常工作的情况下的电源/电压/纹波/时序,业务接口的眼图/模板,内部数据总线的信号完整性和时序(如MII, RGMII, XAUI, PCIe,PCM bus, Telecom Bus, SERDES, UART等等),CPU子系统(如时钟,复位,SDRAM/DDR,FLASH接口)。
好的硬件工程师无论是做的文档还是报道都是令人一目了然,这个硬件系统需要用什么方案和电路,最后验证测试的结果如何。内容详实,不遗漏各种接口/电路;简单名了,不说废话;图文并茂,需要的时候一个时序图,一个示波器抓图就很能说明问题了。
4. 仪表/软件的使用能力:
仪表包括电烙铁,万用表,示波器,逻辑分析仪,误码仪,传输分析仪,以太网测试仪Smartbits/IXIA,热量计,衰减器,光功率计,射频信号强度计等等;软件包括Office(Outlook,Word, Excel, PowerPoint, Project, Visio),PDF,常用原理图软件Pads或者OrCAD,常用PCB软件Pads或者Allegro,Allegro Viewer,电路仿真软件PSPICE,信号仿真软件HyperLynx等等。
无论仪表还是软件,在政治经济学里说都是生产工具,都是促进生产力提高的,作为硬件工程师来说,这些仪表和软件就是手中的木。仓炮,硬件工程师很大一部分能力的体现都在与仪表和软件的使用上,尤其对于原理图软件和示波器的使用,更是十分重要,原理图软件的使用是硬件设计的具体实现,通过一个个器件的摆放,一个个NET的连接,构成了是十分复杂的硬件逻辑软件,是整个硬件设计的核心工作,任何一个原理图上的失误和错误造成的损失都是巨大的,真是“如履薄冰,战战兢兢”。
另外,原理图软件的使用还体现在原理图的美观上,好的设计,简单明了,注释明确,无论是谁,顺着思路就能很快搞清楚设计意图,需要特别注意之处,不好的设计,东一个器件,西一个器件,没有逻辑,命名怪异,难以理解,日后维护起来相当麻烦;示波器在所有测试仪表之中,对于硬件工程师是最重要的,无论原理图还是PCB都是设计工作,但是任何设计都需要仔细的验证测试,尤其在信号方面,都需要大量的示波器工作,不会正确的使用示波器根本谈不上正确的验证,接地有没有接好,测试点的选择,触发的选择,延时的选择,幅度、时间的选择,都决定着测试的结果。如果错误的使用示波器必然带来错误的测试结果,这种情况下,有可能本来是错误的设计被误认为是正确的,带来巨大的隐患;本来是正确的设计被误认为是错误的,带来大量的时间精力浪费。
5. 电路设计的能力:
随着芯片集成度的提高,硬件设计似乎变简单了。首先是逻辑连接,其次考虑信号完整性需要的串行电阻选择和并行电容选择,电源滤波,退耦。不过对于好的硬件工程师来说,简单的逻辑连接(这个芯片的同样总线的输出接另一个芯片的输入,等等),只是硬件设计的最基本技能,电路是芯片功能,通信协议和各种软件的载体,没有对电路的深入理解,根本谈不上对硬件设计的深入理解,尤其对于芯片后面列的电气性能参数或者离散器件各种参数的理解,胡乱乱接,可能在3.3V的总线上可以工作,但是现在工作电压已经降到1V了,什么概念,信号线上的噪声都已经大到可以使采样出现误判了,随着信号速率的提高和工作电压的降低,数字信号已经越来越模拟化了,这就需要对于PCB的阻抗,容抗,感抗,离散器件(电阻,电容,电感,二极管,三极管,MOSFET,变压器等),ASIC的接口电气参数深入了解,这都需要对电路原理,模拟电路甚至电磁场理论深入学习,电路可以说是电磁场理论的子集,没有电磁场理论的理解,根本谈不上对于电容,电感,串扰,电磁辐射的理解。
尤其对于电源电路设计上,现在芯片电压多样化,电压越来越低,电流越来越大,运营商对于通信设备功耗的严格要求,散热要求,对于电源设计的挑战越来越大。可以说,对于一个硬件设计来说,40%的工作都是在于电源电路的原理图/PCB设计和后期测试验证,电源电路设计是硬件工程师电路能力的集中体现,各种被动器件、半导体器件、保护器件、DC/DC转换典型拓扑,都有很多参数,公式需要考虑到,计算到。
6. 沟通和全局控制的能力:
硬件工程师在一个硬件项目中,一般处于Team leader的作用,要对这个硬件项目全权负责,需要协调好PCB工程师,结构工程师,信号完整性工程师,电磁兼容工程师等各种资源,并与产品经理,项目经理,软件工程师,生产工程师,采购工程师紧密配合,确保各个环节按部就班,需要对整个项目计划了然于胸,各个子任务的发布时间,对于可能出现的技术难题和风险的估计,控制。
对于外部来说,硬件工程师还要与芯片的分销商,FAE处理好关系,争取获得更大的技术支持和帮助;与EMC实验室,外部实验室打好交道,获得更灵活的测试时间和更多的整改意见。
写这篇文章,只是自己的个人看法,并不代表每个人按照这个方法都能成功,毕竟这个世界很多事情都没有参考性,但是,总的来说保持长期学习的态度,有一颗爱岗敬业的心,然后深入研究,谁都能成功的!
相关问答
计算机硬件工程师职业发展路线是怎样的?申请方
在一个团队中,计算机硬件工程师是需要和所有人打交道的。计算机硬件工程师的工作内容主要有以下五个阶段。阶段一:产品需求(决策产品的定位、形态、...
板级硬件工程师前途怎么样?
硬件工程师是这样一种奇特的工作:在中国大多数从事这个行业的人都没有入门。那些宣称由于上游芯片厂家的DEMO越来越成熟,导致硬件工程师成为了“裱糊匠”,到处...
人事硬件是什么?
人事硬件是指企业中所涉及到的所有人员的实际存在和相关属性,如员工数量、组织架构、岗位职责、人员素质、能力和经验等。这些硬件因素对企业的发展和运营都有...
steamkpi密钥绑定有危险吗?
1.有一定的危险性。2.因为steamkpi密钥绑定是将密钥与特定的硬件或设备绑定在一起,这样可以防止密钥被滥用或盗用。然而,如果密钥绑定的设备被丢失、损坏或...
请问软件测试工程师需要掌握哪些技术?
最关键的一点,是要结合项目具体去操作,实践出真知,理论知识在实际项目中才能得到巩固。第四步:计算机硬件知识做过性能测试的都知道在性能测试过程中硬件性...
智能化需要做分项资料吗?
...在实施智能化的过程中,需要对各个方面进行详细的分析和规划,制定相应的分项资料,以确保实施的顺利进行。具体来说,智能化需要做分项资料:技术方案:制定...
JCI是什么意思?什么是JCI医院?-红网问答
JCI是国际医疗卫生机构认证联合委员会(JointCommissiononAccreditationofHealthcareOrganizations简称JCAHO)用于对美国以外的医疗...
华为公司职级工资对照表?-ZOL问答
管理职级包括经理、主管、经理助理、主任助理等职位,专业职级包括软件工程师、硬件工程师、测试工程师等职位。此外,华为公司还设有绩效奖金制度和期权计划等福...
如何成为杰出的性能测试工程师-ZOL问答
2.熟悉计算机软硬件的基础知识,包括计算机组成原理、操作系统、数据库原理...1、基本理论具有扎实的计算机专业知识,作为一名测试工程师,不能仅仅从使用者的...
如何讲究工作效率?-懂得
提高工作效率需要员工了解自己,认识自己,发挥自身最大的能力去完成范围之内的任务,从心态到身体状态都应该达到,更多职场资讯请登录智通人才网。工...
相关文章

最新评论