通信工程硬件 如何快速理解通信的硬件层协议与软件层协议?
如何快速理解通信的硬件层协议与软件层协议?
通信协议介绍
众所周知通信协议就是一种数据传输的协议规范,从软硬件层面可以分为硬件层通信协议和软件层通信协议 。
为了更加形象的理解软硬件层面的通信协议,我们将通信比作交通 ,通信的硬件层协议比作各国的公路标准,各国的公路标准类似于不同的硬件层协议标准;通信的软件层协议比作各国的交通规则,各国的交通规则类似于不同的软件层协议标准。
图1生动的对上述描述进行了解释。
1.解决逻辑传输的方式
利用设备1向设备2传输0xA3(1010 0011)这样一组数据,从硬件层面将1010 0011这组数据定义为1为高电平,0为低电平,我们就可以通过改变传输线电平的高低实现这组数据的顺利传输。
为了对这种硬件层面的数据传输形式进行规范定义便有了硬件通信接口协议 ,入RS-232、RS-485、CAN总线等。
下节讲解的MODBUS通信协议是基于RS-485信号传输方式,以MCU作为信号发送设备,MCU的GPIO引脚输出的是TTL电平(设逻辑0:0V;逻辑1:5V),RS-485硬件协议则是将其TTL电平转换成差分信号,通过通讯转换器将一个GPIO引脚的TTL电平转变成两根根线上的信号A/B,也称之为差分信号 。
当TTL电平为0时,使得VB>VA,当TTL电平为1时,使得VB<VA。
RS-485通信为半双工通信,意思是MCU1和MCU2可以互相发送和接受数据 ,但有一点应注意,由于RS-485只有一对差分信号线A/B故对于MCU1来说发送和接受数据不能同时进行。故在MCU1要顺利实现发送和接受数据则需要在软件层面上指定通信协议。
2.解决逻辑传输目的
2.1主从通信模式
(1) 为实现半双工通信需要引入主从通信模式这个概念,即指定通信双方一方为主机,其余为从机;
(2) 规定系统中所有从机不可主动把数据发送到主机;
(3) 系统中主机和所有从机上电后都处于接收状态;
(4) 任何一次的数据交换都由主机发起。
2.2主机查询从机
对于主机向从机发送数据控制从机或主机查询从机返回的数据都应由主机发起。
当主机向从机发送数据控制从机时,主机应当处于发送状态;当主机查询从机返回的数据,首先应按照预先约定的格式发送一组寻址数据帧。
总结来说主机找从机第一个目的是向从机发送数据,第二个目的是主机找到从及后将从机的数据发送到主机 。
即在硬件通信层确保数据能够传输和接收的前提下,再利用软件层来约束传输的数据形式和传输规则。
最简单的一种主机控制从机可以见图4 ,但这种随意的约定格式通用适配性差,因此需要一款统用的软件层通信协议来对所需功能进行规定。
声明: 本文转载自网络,如涉及作品内容、版权和其它问题,请于联系工作人员,我们将在第一时间和您对接删除处理!
通信行业深度报告:从网络到硬件到终端应用,新经济发展核心基础
(报告出品方/作者:天风证券,唐海清、王奕红、姜佳汛、林竑皓)
01 通信产业链总结和展望
1.1 通信产业链全景
通信产业链最下游两大条线,围绕运营商,以及围绕B端/G端等行业客户应用。
运营商产业链: 以5G、10GPON等网络建设,以及流量增长带来的网络持续升级扩容,驱动整个 硬件/软件/工程维护等产业链的成长;
2B/2G等应用: 以云计算(及配套的IDC、光模块、网络设备)、云视频、物联网等为主的丰富的 产业应用,受益5G等新技术的变革,产业链持续发展。
1.2 通信是新经济发展的基石,网络-终端-应用驱动创新升级
从时间逻辑上讲,新一代网络科技浪潮,必将又是一个先网络建设,辅以终端普及,而 后推动内容与应用渗透的过程。因此网络是先行的。
1.3 5G时代将诞生更多新应用、新商业模式
5G网络时代,终端的丰富性预计将会强很多(从5G手机到VR/AR设备到可穿戴设备 到无人驾驶汽车等但爆款仍不知),内容和应用目前雏形:VR/AR游戏/云计算/人 工智能/无人驾驶/工业互联网等等。
1.4 5G时代带动新一轮运营商投资周期开启
2020年是5G大规模建设首年,预计未来2-3年移动、电信、联通等三大运营商资本开支有望持续增长,资本 开支持续回升,基站数量持续快速增长。
1.5 流量有望再迎新一轮增长,伴随流量的整个产业链重点受益
DOU持续快速增长+5G用户渗透,未来随着2B相继应用落地,流量有望再迎新一轮加速增长。 2021年上 半年,移动互联网累计流量达1033亿GB,同比增长38.6%,实现连续四个月提速增长。我们认为未来 5G用户和5G应用有望驱动流量进入新一轮增长期。
02 5G网络——全球5G建设持续景气,看好主设备和后周期
2.1 5G三大应用场景,从手机联网迈向万物互联
相对4G,增加了2个场景,从满足手机联网到满足万物互联
2.2 中国5G发展分成三个阶段,目前从第一阶段向第二阶段推进
5G投资以及发展根据驱动力可以分成三个阶段:政策驱动运营商投资、业务发展驱动运营商投资、垂直行业业务发 展驱动企业投资。
第一阶段: 2018至2021年,由政策驱动运营商投资。 该阶段的特点是,工信部等国家部委站在经济发展、科 技竞争、数字化产业升级以及新型基础设施建设等更高 层面的目标进行通盘考虑,由政策推动运营商投资。
第二阶段: 2022至2024年,由于5G手机等终端设备 的渗透需要一定时间,基于5G硬件实现的新应用如超高 清视频、VR/AR等逐步成熟,推动5G网络流量和网络负 载快速增长,5G对运营商的收入和现金流贡献开始快速 起量,进而推动运营商进入第二轮投资,该轮投资主要 是业务和流量拉动的网络扩容投资。
第三阶段: 2025至2030年,该阶段随着网络部署持 续完善,国内运营商网络建设支出可能逐步减缓,同时 随着 5G 向垂直行业应用的渗透融合,各行业企业在 5G 设备上的支出带动5G相关投资的新一轮增长。
2.3 5G对于全社会全产业链带来显著拉动
5G是新基建之首。新基建与传统基建相比,增加了信息通信类基础设施建设,其新意更多的体现在对数字经济的 支撑作用上。
直接拉动,运营商的资本开支直接投资。 三大基础电信运营商一年的资本开始约3000亿元,运营商的资本开 支直接带动主设备、传输网设备以及上游各类元器件的销售,对经济带来直接的拉动。
间接拉动,信息产业5G时代将迎来大发展。 根据中国信通院估算,5G建设对整体经济拉动达到万亿级别。除 了运营商以及配套的通信设备产业链的直接拉动,消费电子、网络终端设备等设备制造商将迎来设备升级的 新机遇;围绕5G 2B/2C等各类应用还将带动信息服务产业迎来大发展,带动的经济增量将显著超越5G硬件 带来的直接经济拉动。
2.4 全球视野看,5G时代中国引领,全球投资周期拉长
5G时代中国引领、海外陆续跟进,拉长投资周期: 预计全球5G网络建设将分成三波推进。第一波,以第一梯 队国家为主,中国、美国、韩国、日本等引领,主要驱动力包括政策引导,技术引领以及垂直领域应用探索; 第二波,主要是以第二梯队国家为主,包括德国等欧洲国家,主要驱动力包括业务需求推动;第三波,主要其 他剩下的国家,主要驱动力包括对标领先、以及业务落地的推动。
03 5G应用—新科技浪潮,巨大应用市场空间有望加速释放
3.1 物联网:移动互联网之后的物联网大繁荣
物联网(IoT)是实现万物互联的核心技术,它赋予物品以感知力、控制力和决策力,推动各类生活场景 沿智能化方向不断发展。 物联网的主要应用领域包括智能家居、车联网、公共服务、智慧农业、智慧物 流、智慧工业等,把过去独立割裂的终端融入网络体系,也可以创造大量新应用模式和商业模式。
3.2 车联网:将汽车进化为移动的智能终端
车联网将汽车进化为另一个移动的智能终端。 未来智能互联化是一个不可逆转的趋势,生活中常用的物品都 在逐渐联网化,目前手机已成为人们出行携带的一个智能终端,汽车过去仅作为一项出行工具使用。而车联 网的应用可以将汽车进化为另一个智能终端,提供包括导航、娱乐、通讯、移动金融服务等功能应用,赋能 汽车。
3.3 云视频:5G应用之一,享云化趋势,需求有望释放
短期来看,受“疫”影响, 视频会议未来2-3年有望超越20%-30%的行业增速,行业明年或将出现短 期增速加剧的阶段。同时,受益于国产替代逻辑以及主要竞争对手份额流失,新进入厂商如亿联网络、 会畅通讯依靠高性价比和高定制化,将快速侵蚀国内行业老牌玩家如宝利通、思科的存量市场份额, 从而实现短期快速增长。
中期来看,增量市场下游需求快速释放逻辑: 随着5G建设稳步推进,对通信基础架构的提升,下游 细分领域(教育、医疗等)需求将得到充分释放,为视频厂商提供新增量市场。同时,下游细分领域 的定制化需求高,第三方视频会议解决方案提供商将获得更大的潜在市场空间。
长期来看,新型态、新模式构筑更广阔空间: 视频会议解决方案供应商均加速布局云平台、服务产业 端。同时,通过硬件销售使得长期获客阶段的经营更为健康(盈利)。
04 云计算——优质赛道,长期成长
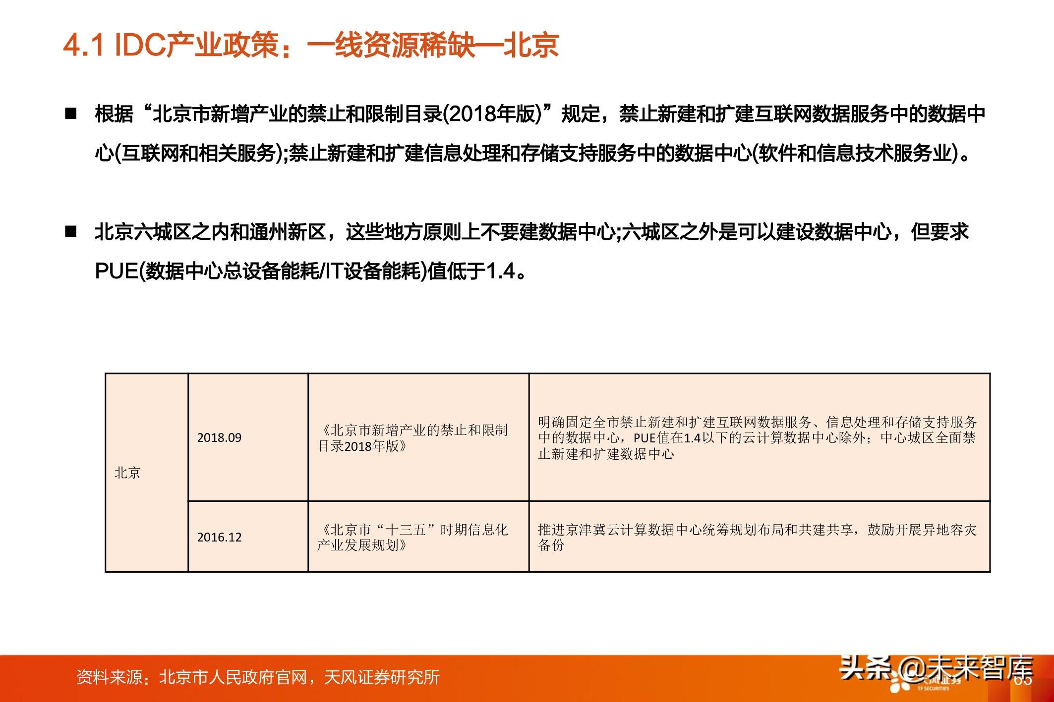
4.1 IDC长期趋势:流量+摩尔定律见顶推动IDC发展
我们认为当前正处于5G商用下,云计算新一轮发展的阶段。 IDC作为云计算基础设施将受益于行业成长。
全球流量在5G、物联网 等新网络、新应用的带动下,有望持续增长,推动对于算力需求的持续提升。 根据 工信部数据,国内2021年上半年移动互联网累计流量达1033亿GB,同比增长38.6%,实现连续四个月提速 增长。其中,通过手机上网的流量达到989亿GB,同比增长37.4%,占移动互联网总流量的95.8%。6月当 月户均移动互联网接入流量(DOU)达到13.52GB/户·月,同比增长33.4%,比上年底高1.6GB/户·月。
摩尔定律下未来数据流量增加将进一步加大IDC的需求。 数据中心上游以 CPU 为代表的硬件的迭代速度由 摩尔定律决定,随着工艺制程向物理极限逼近,硬件迭代的速度有放缓的趋势,导致在满足同样算力需求的 背景下,可能使用到更多的服务器,进而加大对于数据中心空间的占用。
4.2 路由交换:全球以太网交换机市场规模稳定增长
2018年全球以太网交换机市场规模约300亿美金,同比增长8.9%,在云计算/数字化驱动下,近几年交换机市场规模 呈加速增长态势; 2018年全球路由器(企业+SP)市场规模155亿美金,其中企业网占35-40亿美金,运营商占大头,同比增长 1.84%,近几年呈稳步增长态势,主要是运营商市场低迷拖累整体增速;
4.3 机房温控:数据中心重要配套设备
数据中心内部高密度、大功率网络设备,有大量散热需求,机房温控(空调、水冷等)对数据中心稳定高效运 行至关重要。 随着IDC建设持续推进,以及机柜上架率不断提升,配套的温控需求持续增长。
报告节选:
(本文仅供参考,不代表我们的任何投资建议。如需使用相关信息,请参阅报告原文。)
精选报告来源:【未来智库官网】。
「链接」
相关问答
请问您知道通信工程硬件方面的就业方向吗?谢谢..._通信工程...
通信工程硬件方面的就业方向包括:1.通信设备制造企业:如华为、中兴、爱立信等,在这些企业中从事通信设备的研发、生产、测试等工作。2.电信运营商...
计算机网络硬件系统包含哪些主要硬件?-ZOL问答
计算机网络的硬件系统通常由五部分组成:文件服务器、工作站(包括终端)、传输介...传输介质是通信网络中发送方和接受方之间的物理通路,在局域网中就是用来连接服...
通信工程需要哪些方面的知识?
了解通讯原理,熟悉硬件编程语言(VHDL语言;VerilogHDL等)2,FPGA编程,PCB板原理图等3,对测试,软件等有一些认识一个好的硬件工程师实际上就是一个项目经...
能给小白解释通信专业是什么吗,主要学习哪些内容?申请方
通信工程从专业上来讲是研究通信系统理论和实现的专业(包括硬件和软件)。通俗的讲,就是部署、优化已经商用的研究4G通信系统,研究即将到来的5G、6G...
请问一下通信工程、信息工程、电子信息工程、电子信息科学与...
首先回答一下你的具体问题。通信工程、信息工程、电子信息工程、电子信息科学与技术以及光信息科学与技术这些名称看似相同实则完全不同,接下来为大...
通信工程前景及就业方向?
通信工程专业就业方向主要是通信研究、设计、制造、运营等工作;还可在国民经济各部门和国防工业中从事通信开发、应用通信技术与设备维护的工作,岗位有通信工...
通信技术基础知识有哪些?
1.通信原理:通信原理是指信息传递的基本原理,包括信息的产生、传输和接收等过程。通信原理的核心是信号的传递和处理。2.信号:信号是信息传递的载体,可以...
通信工程和IT一样吗?-懂得
通信行业和所谓的计算机IT不一样,主要行业可以在设备商(爱立信,华为,中兴)公司工作如研发网络优化服务销售等工作。也可以在运营商如移动,联通,电信...
组成计算机网络的常用网络硬件有哪些?各自的作用是什么?-1...
主机:承担业务处理和通信处理功能②服务器:局域网的核心,运行网络操作系统,控制和协调终端之间的工作③工作站:客户机,用户访问网络共享资源的计算...
即将要就业,请问通信工程专业如何就业?
通信工程专业介绍通信工程分为两个学科,一个是偏向于传输的“通信与信息系统,另一个是偏向于编解码的“信号与信息处理。通信工程就业方向通信工程专业就业...
相关文章

最新评论