厦门硬件工程师 这5个工科专业超级吃香,2021高考千万不要错过
这5个工科专业超级吃香,2021高考千万不要错过
相信考生备考的同时,各位家长也没有闲着,怎么选择高校和专业,哪些专业就业好,今天为大家推荐五个工科专业,都是现今和未来热门的就业选择,发展前景和薪资水平也大有宏图。
车辆工程专业
1、推荐高校清华大学、哈尔滨工业大学、上海交通大学、华中科技大学、北京理工大学、西安交通大学、浙江大学、同济大学、西南交通大学、吉林大学、重庆大学2、就业前景中国作为汽车制造大国,国家一直很重视汽车行业的发展,今年两会也表示要稳定汽车消费,继续执行新能源汽车购置优惠政策。据悉到2020年,我国的新能源汽车产业化和市场规模将达到世界第一,带动一个年汽车销售量超过8000亿的巨大市场。除了新能源,现在汽车的自动化和无人驾驶技术还不是很成熟,未来也需要大量的汽车人才,就业前景很好。车辆工程专业毕业的同学,几乎可以进入汽车领域的各个环节,最主要的还是在汽车的设计领域。 可以在汽车厂商或者零部件厂商:从事汽车整车及零部件的设计开发、车身及造型设计、车辆电子技术应用、车辆的性能测试与试验研究、汽车制造工艺、工装以及生产管理等技术工作;可以在百度、蔚来等互联网造车企业:百度主要是无人车领域,蔚来主要是新能源领域;可以在汽车调研咨询行业:主要从事汽车行业的市场调研和咨询,为汽车厂商服务;可以在交通运输及管理等部门从事车辆维修管理工作;也可从事相关的教学及科研工作。 此外,汽车新技术的兴起将汽车行业与尖端科技联系在一起,车辆工程专业研究的范围也更加广泛,涉及汽车、机车车辆、拖拉机、军用车辆及工程车辆等陆上移动机械新的理论、技术和方法等,提供了广阔的发展空间。待遇方面,据悉车辆工程专业平均月薪是11880元,本科毕业生年薪15-20万是基础薪资,研究生会更高一些;新能源领域设计岗位工资比传统汽车领域高一些,年薪超过20万的大有人在。 注意:如果是想进国企的话,最好是研究生毕业,以后评职称的时候比本科生更有优势;如果是民企的话,更看重你的能力和经验,这时候就是谁厉害谁高薪了。
控制科学与工程专业
该专业在本科阶段叫自动化,研究生阶段叫控制科学与工程。 下设8个学科:控制理论与控制工程、检测技术与自动装置、系统工程、模式识别与智能系统、导航、制导与控制、企业信息化系统与工程、生物信息学、控制工程。 1、推荐高校北京大学、清华大学、复旦大学、北京航空航天大学、哈尔滨工业大学、上海交通大学、华中科技大学、南京大学、东南大学、北京邮电大学、西安交通大学、北京理工大学、同济大学、华东理工大学、山东大学 2、就业前景该专业属于信息领域,由于站在经济建设和技术革命的前沿,所以一直是比较热门的专业,而且近年来由于自动化和各种新技术的发展,对于该专业人才的需求量非常大,就业范围比较广,从工厂企业到科研院所,就业前景很好。 可以在工业自动化企业:从事工业过程控制、电力电子技术、检测与自动化仪表等方面的测控与部件的设计、分析、研制与开发工作,如霍尼韦尔、和利时、西门子、施奈德、艾默生、浙江中控、上海新华等企业; 可以在IT互联网、通信、能源等企业:从事电子设备与系统的运行和技术管理工作;可以在相关研究所:从事科研、研发等工作,如沈阳自动化研究所、军工类研究所; 也可以从事本专业或相邻专业的教学工作。 待遇方面,据悉研发工程师本科毕业生起薪一般6000-8000元/月,硕士毕业生起薪一般8000-12000元/月,三年工作经验月薪可达到2万元。
通信工程专业
1、推荐高校清华大学、北京邮电大学、电子科技大学、东南大学、西安电子科技大学、北京理工大学、北京交通大学、国防科学技术大学、北京大学、北京航空航天大学、哈尔滨工业大学、天津大学、中国科学技术大学、上海交通大学、华南理工大学2、就业前景通信工程专业属于工学中的电子信息类,我们常说的光纤、卫星、移动通信、互联网通信等属于通信范畴,由于涉及范围广、行业信息和技术更新快以及人才需求量很大,就业前景还是很好的。 可以在设备供应商(如华为、中兴、爱立信)、运营商(中国移动,电信,联通)、网络服务公司:从事工程管理、设备和线路维护、财务、市场、技术支持等;可以去各大通信的科研院所:从事研究工作,如原信息产业部电信研究院;可以去通信咨询和设计单位,如中讯设计院、浙江华信院; 可以去各党政机关、企事业单位:从事专网的建设与运行维护,比如公安、税务、高速公路、交警交通监控;可以继续读研读博,留校任教。再给大家推荐几个通信行业常见的吃香的岗位:嵌入式软件工程师、驱动工程师、应用层软件工程师、协议软件工程师、网络工程师、硬件工程师、射频工程师等。 本科生有一部分会继续做技术,但是后来很多会转战销售、技术支持、跑工程等行业。还有一部分会选择继续深造,研究生就业更有优势,因为毕竟本科阶段学的东西多,但是不深入,研究生阶段会深入学习。 待遇方面,据悉,通信工程师的平均月薪是7908元,如果是做简单技术工作的通信工程师月薪大概在5000-6000元,能够承担项目的工程师月薪在8000-10000元,工作3年以上月薪1-2万,基本上越难的工作薪资越高,不同行业不同岗位薪资差距较大。 注意:通信工程专业跨电子、计算机专业,所以,需要有较好的数学、物理基础、较强的动手应用能力和逻辑思维强善于分析的同学。
软件工程专业
1、推荐高校北京大学、北京航空航天大学、清华大学、国防科技大学、哈尔滨工业大学、上海交通大学、华中科技大学、电子科技大学、北京邮电大学、南京大学、武汉大学 2、就业前景随着互联网、物联网、大数据、云计算、人工智能等各种技术的发展,软件工程的人才缺口很大,而且无论是科研院校、政府机关还是商业公司,对于该专业的高素质人才需求量都很大,因此就业前景很好。 可以在各大软件公司、企事业单位、高等院校、各大研究所、国防等重要部门从事软件设计、开发、应用与研究工作,担任研发工程师、算法工程师、测试工程师、运维人员等。也有很多人毕业后不走技术的路线,这时候可以选择产品和运营岗,主要是连接用户群体和研发人员,晋升潜力大,对人际交往和沟通能力要求较高,又是专业出身,所以也是一条不错的职业路径。 薪资待遇方面,据悉,软件工程师月均薪资1万元左右,如果是资深工程师,年薪几十万的也大有人在。2018年北上广三地的python、大数据、人工智能从业者平均月薪2-3万。程序员年薪20万-30万占比18.92%,年薪30-50万占比54.05%,年薪50-70万占比5.41%。
航空航天专业
首先需要明确的一点是航空航天专业不是培养飞行员或航天员。航空航天类专业主要研究飞行器的结构、性能和运动规律,培养如何把飞行器设计制造出来并送上太空的工程技术专业人才。 1、推荐高校北京航空航天大学、南京航空航天大学、沈阳航空航天大学、哈尔滨工业大学、北京理工大学、西北工业大学、国防科技大学、空军工程大学、清华大学、厦门大学、中国民航大学 2、就业前景我国的航空航天事业发展迅猛,随着登月工程、大飞机工程等的发展,高素质人才缺口大,而且专业性很强,其他专业根本不具备可替代性,就业前景还是很好的。 可以在各大航空航天科研院所、航空材料研究院、军科院和航空公司:从事科研、技术研发、工程设计、测试、制造、使用、维修等工作。 就职业而言,可以选择飞行器设计、制造人员,科研机构研究人员,国防部门研究管理人员,各级政府部门负责航空航天相关工作的研究管理人员,民航企事业单位的技术管理人员等。可以在航天科技,科工集团,航空一、二集团等为代表的航空航天类企 事业单位:从事生产和科研任务等工作。 除了航空航天领域,还可在民航、船舶、能源、交通、信息、轻工等其他国民经济领域从业,如微软、IBM、贝尔、方正、海尔等知名企业都曾纷纷到航空航天院校招贤纳才。很多人也会选择国内深造或出国留学。 待遇方面,据悉,航空航天专业平均月薪在9730-11250元,年薪在20-30万元。另外,女孩也可以学习该专业,不存在不录取女生到相关专业的问题。而且女孩的学习成绩也不差,例如,在北航宇航学院,大学本科生独立参与的“北航一号”探空火箭项目组以及参加“冯如杯”科技竞赛的团队里,女生的比例远高于在校生中的男女生比例。
1、想要报考以上五个工科专业的学生,最好是有一定的兴趣作为内驱力,并且数学、物理等理科成绩较好,逻辑思维能力较好。 2、另外,前景和高薪是建立在个人有真本事的前提下,大学期间需要扎实学习,并且通过实习积累实际经验,才会在就业时脱颖而出。
最新汇总!厦门这些优质岗位正在招人!学校、医院、市安全教育馆…
5月为大家准备的
第一波招聘招考资讯来啦
0 1
福建一批单位招聘中
福建省社会主义学院招聘教研人员3名
福建省纤维检验中心公开招聘高层次人才3名
福建省特种设备检验研究院公开招聘高层次人才6名
福建省计量科学研究院公开招聘高层次人才3名
福建省产品质量检验研究院公开招聘高层次人才6名
福建省标准化研究院公开招聘高层次人才2名
福建中医药大学招聘高层次人才92名
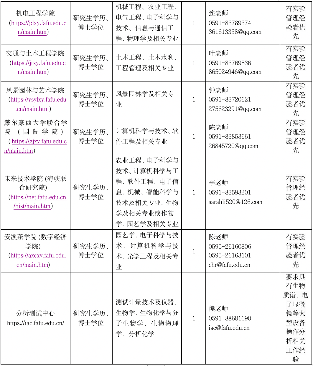
福建农林大学招聘实验技术人员16名
福建省林业局直属事业单位公开招聘博士研究生5名
福建艺术职业学院公开招聘高层次人才12名
(下滑查看详情)
福建省社会主义学院招聘教研人员3名
招聘岗位
(点击放大查看)
报名时间
从发布之日起至2024年5月30日
报名方式
符合条件的应聘人员请于报名截止之日前将报名材料电子版打包并“姓名—应聘岗位”方式命名,发送至福建省社会主义学院电子邮箱fjsshzyxy@126.com,逾期不予受理。
详情点击
福建省社会主义学院2024年教研岗位招聘方案
福建省纤维检验中心公开招聘高层次人才3名
招聘岗位
(点击放大查看)
报名时间
截止至2024年5月24日
报名方式
本次考试报名采取邮箱报名方式进行,每人限报1个岗位。符合条件的报考者将以下材料以“序号+岗位名称+姓名”方式命名打包,以附件形式发送电子邮件到指定邮箱(fjxjhr@ffib.cn)。
详情点击
2024年福建省纤维检验中心公开招聘高层次人才方案
福建省特种设备检验研究院公开招聘高层次人才6名
招聘岗位
(点击放大查看)
报名时间
截止至2024年5月24日
报名方式
本次考试报名采取邮箱报名方式进行,每人限报1个岗位。符合条件的报考者将以下材料以“序号+单位名称+岗位名称+姓名”方式命名打包,以附件形式发送电子邮件到指定邮箱(tjyrsb@163.com)。
详情点击
2024年福建省特种设备检验研究院公开招聘高层次人才方案
福建省计量科学研究院公开招聘高层次人才3名
招聘岗位
(点击放大查看)
报名时间
截止至2024年5月24日
报名方式
本次考试报名采取邮箱报名方式进行,每人限报1个岗位。符合条件的报考者将以下材料以“岗位序号+岗位名称+姓名”方式命名打包,以附件形式发送电子邮件到指定邮箱(fjjlrl@126.com)。
详情点击
2024年福建省计量科学研究院公开招聘高层次人才方案
福建省产品质量检验研究院公开招聘高层次人才6名
招聘岗位
(点击放大查看)
报名时间
截止至2024年5月24日
报名方式
本次考试报名采取邮箱报名方式进行,每人限报1个岗位。符合条件的报考者将以下材料以“序号+岗位名称+姓名”方式命名打包,以附件形式发送电子邮件到指定邮箱(fciihr@sina.com)。
详情点击
2024年福建省产品质量检验研究院公开招聘高层次人才方案
福建省标准化研究院公开招聘高层次人才2名
招聘岗位
(点击放大查看)
报名时间
截止至2024年5月24日
报名方式
本次考试报名采取邮箱报名方式进行,每人限报1个岗位。符合条件的报考者将以下材料以“序号+岗位名称+姓名”方式命名打包,以附件形式发送电子邮件到指定邮箱(fjisrz@163.com)。
详情点击
2024年福建省标准化研究院公开招聘高层次人才方案
福建中医药大学招聘高层次人才92名
招聘岗位
(上下滑动查看)
(注:杂志社岗位为专业技术岗,其他岗位均为教学科研岗)
报名时间
截止至2025年12月31日
报名方式
应聘者可通过电话、电子邮件、信函、面谈等形式咨询上述对应岗位联系人并报名,并提交相关应聘材料。
详情点击
福建中医药大学高层次人才招聘公告
福建农林大学招聘实验技术人员16名招聘岗位
(上下滑动查看)
报名时间
截至名额招满为止
报名方式
凡符合报名条件的报考者请将应聘材料压缩包发送至应聘学院的相应邮箱,邮件主题命名为“应聘实验技术岗位+姓名”,其他报名方式无效。
详情点击2024年福建农林大学招聘实验技术人员方案
福建省林业局直属事业单位公开招聘博士研究生5名
招聘岗位
(点击放大查看)
报名时间
2024年5月7日8:00至5月20日17:00
报名方式
本次招聘采取网上报名(网址:www.fj99.org.cn)的方式进行,符合条件的报考人员于报名截止日期前按系统要求进行网上报名。
详情点击
2024年福建省林业局直属事业单位公开招聘博士研究生工作方案
福建艺术职业学院公开招聘高层次人才12名
招聘岗位
(点击放大查看)
报名时间
截止至2024年5月27日
报名方式
符合条件的应聘人员请将报名所需材料压缩打包,以“姓名+岗位序号+岗位名称(高层次)”命名,附件形式发送至福建艺术职业学院人事处邮箱fjyxrsk@163.com进行报名。
详情点击
2024年福建艺术职业学院公开招聘控制总量高层次人才方案
点击查看详情
https://mp.weixin.qq.com/s/twodVisJElJblG-BufC4Bg
02厦门市公安局集美分局
招聘警务辅助人员60人
招聘岗位截止至2024年5月13日,工作日上午8:30-11:30、下午15:30-17:00。
报名方式报名采取现场报名。地点:集美区杏前路132号(厦门市公安局警务辅助人员大队四楼401室综合科)。
报名咨询电话:6220289
点击查看详情
https://mp.weixin.qq.com/s/_GEdgdg7P9jv3-Zq7wVKCg
03集美多所学校招聘
PART 1 集美区仁德实验小学 (一 ) 招聘岗位和人数1.非在编小学语文教师1名。
(二 ) 报名须知(一)报名时间:即日起至2024年5月10日下午5点前。
(二)报名方式:于报名时间内填写《招聘集美区仁德实验小学编外教师报名表》并附上相关证书材料复印件(学历证书、教师资格证、普通话水平测试合格证书、其他可证明自己工作能力和业绩的材料)数码件发至电子邮箱:599011591@qq.com,邮件请注明“姓名+应聘学科+电话号码”
(三)联系人:13328323523(廖老师)
PART 2 集美区杏北小学 (一 ) 招聘岗位和人数1.非在编体育教师1名(气排球专业优先)。
(2024年5月-2024年6月)
2.非在编语文产假顶岗教师1名。
(2024年5月-2024年10月)
3.非在编体育产假顶岗教师1名。
(2024年6月-2024年11月)
(二 )
报名须知(一)报名时间:即日起至2024年5月20日。
(二)报名方式:于报名时间内填写《集美区杏北小学招聘非在编教师报名表》并附上相关证书材料复印件(学历证书、教师资格证、普通话水平测试合格证书、其他可证明自己工作能力和业绩的材料)扫描件发至电子邮箱:497153728@qq.com,邮件请注明“学科+姓名+电话号码”。
(三)咨询电话:0592-6372298
PART 3 厦门市集美实验学校 (一 ) 招聘岗位和人数1.非在编初中物理教师1名。
(202405-202409)
2.非在编初中数学产假顶岗教师1名。
(202405-202409)
3.非在编初中语文产假顶岗教师1名。
(202405-202410)
(二 )
报名须知(一)报名时间:即日起至2024年5月12日。
(二)报名方式:网上报名,于报名时间内填写《厦门市集美实验学校招聘非在编教师报名表》并附上相关证书材料复印件(学历证书、教师资格证、普通话水平测试合格证书、其他可证明自己工作能力和业绩的材料)扫描件发至电子邮箱:mszxjw@126.com ,邮件请注明“姓名+应聘学科+电话号码”。
(三)联系人:李老师,电话:18059566228。
点击查看详情
https://mp.weixin.qq.com/s/Y2LaayhT_YuBLgmu9eJF0Q
04集美发展研究中心招聘
招聘岗位产业经济研究员(1名)
岗位职责:根据工作需要,开展全区区情研究及建立相关基础数据库;分析宏观经济发展形势,研究全区经济社会发展动态,发展趋势,对营商环境、中长期规划落实情况等热点、难点问题进行深入调查研究,提出具有针对性的对策建议。跟踪全区产业发展情况,研究产业政策,梳理产业发展相关问题,对全区产业结构的调整优化和升级提出对策建议。
报名时间截止至2024年5月11日24:00(以简历发送至指定邮箱的时间为准)
报名方式本次招聘实行网上报名,请应聘者将应聘报名资料发送至指定邮箱进行报名。通过简历筛选的求职者,将电话通知并适时安排笔、面试。
联系人:郑先生
联系电话:6064827(工作日8:00-12:00,14:30-17:30)
简历投递邮箱地址:zhengjiongfu@jimei.gov.cn
点击查看详情
https://mp.weixin.qq.com/s/du14gqi70NrI2Nv5XPpNvg
05厦门市财政信息中心
招聘非在编工作人员
招聘岗位截止至2024年5月7日18:00
报名方式本次招聘采取电子邮件的方式进行报名。请报考者据实填写《厦门市财政局所属事业单位厦门市财政信息中心补充非在编工作人员报名表》,并在报名时间内将此表发送至邮箱czj_wd@xm.gov.cn报名。
点击查看详情
厦门市财政局所属事业单位厦门市财政信息中心补充非在编工作人员招聘简章-最新公告-厦门市财政局 (xm.gov.cn)
06厦门市安全教育馆
补充辅助岗位非在编人员
招聘岗位非在编宣传辅助岗位工作人员1名
报名时间截止至2024年5月9日
报名方式本次招聘采取电子邮件的方式进行报名。请报考者据实填写《厦门市安全教育馆补充非在编工作人员报名表》,并在报名时间内将此表发送至邮箱gps_dwzs@xmigc.com报名。
点击查看详情
厦门人才网-厦门市安全教育馆招聘非在编宣传辅助岗位 (xmrc.com.cn)
07厦门市文化和旅游局
招聘编内工作人员
招聘岗位截止至2024年5月8日
报名方式采取电子邮件报名方式进行。报考者须在报名时间内将报名材料扫描成电子版,打包压缩并命名为“岗位代码-姓名”发送至报考单位电子邮箱。报名材料电子版应清晰可辨,规范完整。
点击查看详情
https://wlj.xm.gov.cn/zwgk/91301/202404/t20240428_2843754.htm
08厦门高新人才开发有限公司
招聘国有企业新媒体编辑岗
招聘岗位新媒体编辑岗5人。岗位职责:
1、协助开展新媒体相关工作,负责微信号等新媒体平台和账号的日常撰写和发布,包括选题策划、内容采写、素材编辑等;
2、能够根据需要,独立进行新媒体活动方案的策划和执行,输出项目相关图文内容;
3、负责新闻宣传及相关活动的文案撰写、编辑、拍摄等宣传工作;
4、领导安排的其它工作。
报名时间招满即止
报名方式电脑端:详情请打开以下链接,投递简历。https://www.xmgxrc.com/headhunters-portal/#/jobs手机端:添加“厦门高新人才”公众号,点击“用户中心”,进入“社会招聘”找到相应岗位进行投递。
联系电话:0592-5390100
咨询时间:上午8:30-12:00 14:30-17:30(工作日)
点击查看详情
https://www.xmgxrc.com/headhunters-portal/#/job-detail?id=1775469603657428993
09厦门高新人才开发有限公司
招聘厦门市某单位辅助岗
招聘岗位辅助岗6人。岗位职责:
1、协助企业做好税收相关工作;
2、领导交办的其他工作。
报名时间招满即止
报名方式 通过厦门高新人才开发有限公司“人才招聘”平台投递简历,否则视为无效投递,方式如下:电脑端:请打开以下链接详情,投递简历https://www.xmgxrc.com/headhunters-portal/#/jobs手机端:添加“厦门高新人才”公众号,点击“用户中心”,进入“社会招聘”找到相应岗位进行投递。联系电话:0592-5390100咨询时间:上午8:30-12:00 14:30-17:30(工作日)点击查看详情
https://www.xmgxrc.com/headhunters-portal/#/job-detail?id=1785266399703281666
10厦门大学医学中心
(厦大翔安医院)
补充招聘辅助人员
招聘岗位截止至2024年5月9日
报名方式网络报名。报考人员须于报名截止时间前,登录厦门大学附属翔安医院辅助岗位招聘报名系统(https://xah-xxzx.xmu.edu.cn/app/)进行个人信息如实填报并依次上传身份证正反面、各阶段毕业证、学位证及中国高等教育学生信息网(简称“学信网”,http://www.chsi.com.cn/)查询认证报告、报考岗位所需的资格证、职称证及其他相关证明材料等。联系人:李老师,联系电话:0592-2889212。
点击查看详情
https://xah.xmu.edu.cn/info/1091/23950.htm
11专业技术人员职业资格考试
点击查看详情
http://www.mohrss.gov.cn/xxgk2020/fdzdgknr/qt/gztz/202401/t20240116_512222.html
12厦门人才网
毕业生岗位信息
(下滑查看更多)
01
招聘职位:服装QC跟单员
招聘单位:厦门麦诗电子商务有限公司
所在地区:厦门市湖里区
学历要求:大专
薪资福利:五险、住房公积金、带薪年假、绩效奖金、年终分红、交通补贴、高温补贴、节日福利、定期体检、员工旅游、全勤奖
详情页:http://www.xmrc.com.cn/net/info/showco.aspx?id=2720457
02
招聘职位:运营管培生
招聘单位:厦门森略信息科技有限公司
所在地区:厦门市集美区
学历要求:大专
薪资福利:五险、绩效奖金、全勤奖
详情页:http://www.xmrc.com.cn/net/info/showco.aspx?id=3022842
03
招聘职位:制图员
招聘单位:厦门麦丰密封件有限公司
所在地区:厦门市同安区
学历要求:大专
薪资福利:五险、住房公积金、商业保险、带薪年假、年终双薪、绩效奖金、加班补贴、出差补贴、住房补贴、餐饮补贴、节日福利、专业培训、弹性工作、定期体检、员工旅游、每年多次调薪、包吃、无试用期、工作制服
详情页:http://www.xmrc.com.cn/net/info/showco.aspx?id=510711
04
招聘职位:跨境电商美工设计
招聘单位:厦门叁伽智能科技有限公司
所在地区:厦门市思明区
学历要求:大专
专业要求:美编/创意设计助理
薪资福利:五险、商业保险、带薪年假、绩效奖金、加班补贴、高温补贴、节日福利、定期体检、员工旅游、出国机会、全勤奖、工作制服
详情页:http://www.xmrc.com.cn/net/info/showco.aspx?id=2055094
05
招聘职位:会计助理
招聘单位:厦门爱印科技有限公司
所在地区:厦门市同安区
学历要求:本科
薪资福利:五险、带薪年假、绩效奖金、年终分红、加班补贴、餐饮补贴、节日福利、专业培训、定期体检、全勤奖
详情页:http://www.xmrc.com.cn/net/info/showco.aspx?id=2979388
06
招聘职位:摄影美工
招聘单位:厦门环球优选进出口有限公司
所在地区:厦门市集美区
学历要求:大专
薪资福利:五险、带薪年假、绩效奖金、出差补贴、节日福利、员工旅游、出国机会、每年多次调薪
详情页:http://www.xmrc.com.cn/net/info/showco.aspx?id=3029531
07
招聘职位:技术管理专员
招聘单位:厦门光莆电子股份有限公司
所在地区:厦门市翔安区
学历要求:本科
薪资福利:五险、住房公积金、带薪年假、节日福利、专业培训、免费班车、出国机会、全勤奖
详情页:http://www.xmrc.com.cn/net/info/showco.aspx?id=3026860
08
招聘职位:项目管理实习生PM Intern
招聘单位:安费诺电子装配(厦门)有限公司
所在地区:厦门市思明区
学历要求:本科
专业要求:英语、经济管理类
薪资福利:商业保险、交通补贴、节日福利、包吃
详情页:http://www.xmrc.com.cn/net/info/showco.aspx?id=3027979
09
招聘职位:外泌体研发工程师
招聘单位:厦门生命互联科技有限公司
所在地区:厦门市海沧区
学历要求:硕士研究生
薪资福利:五险、住房公积金、带薪年假、年终双薪、绩效奖金、加班补贴、住房补贴、节日福利、定期体检、员工旅游、每年多次调薪
详情页:http://www.xmrc.com.cn/net/info/showco.aspx?id=2642791
10
招聘职位:软件研发助理
招聘单位:厦门福流生物科技有限公司
所在地区:厦门市湖里区
学历要求:本科
薪资福利:五险、住房公积金、带薪年假、绩效奖金、加班补贴、节日福利、全勤奖
详情页:http://www.xmrc.com.cn/net/info/showco.aspx?id=3028861
11
招聘职位:出纳
招聘单位:联达电脑(厦门)有限公司
所在地区:厦门市海沧区
学历要求:大专
专业要求:会计或相关经济类专业
详情页:http://www.xmrc.com.cn/net/info/showco.aspx?id=1092980
12
招聘职位:研发工程师
招聘单位:厦门倍能生物科技有限公司
所在地区:厦门市同安区
学历要求:大专
专业要求:食品、生物、化学
薪资福利:五险、住房公积金、带薪年假、绩效奖金、交通补贴、出差补贴、节日福利、专业培训、弹性工作、定期体检、每年多次调薪、不加班
详情页:http://www.xmrc.com.cn/net/info/showco.aspx?id=2926347
13
招聘职位:园林绿化给水管设计
招聘单位:厦门辰一智能科技有限公司
所在地区:厦门市集美区
学历要求:本科
薪资福利:五险、商业保险、带薪年假、年终双薪、绩效奖金、节日福利、员工旅游、每年多次调薪、全勤奖、不加班
详情页:http://www.xmrc.com.cn/net/info/showco.aspx?id=3027530
14
招聘职位:管培生/储备干部
招聘单位:厦门弘诚科技集团有限责任公司
所在地区:厦门市翔安区
学历要求:大专
薪资福利:五险、商业保险、年终分红、加班补贴、全勤奖
详情页:http://www.xmrc.com.cn/net/info/showco.aspx?id=2922649
15
招聘职位:品控/检验/质检
招聘单位:厦门唯康食品科技有限公司
所在地区:厦门市同安区
学历要求:本科
薪资福利:五险、住房公积金、绩效奖金、交通补贴、出差补贴、住房补贴、餐饮补贴、免费班车、定期体检、免息房贷
详情页:http://www.xmrc.com.cn/net/info/showco.aspx?id=3027738
16
招聘职位:亚马逊运营助理(应届生)
招聘单位:厦门帆峰尚品贸易有限公司
所在地区:厦门市翔安区
学历要求:本科
薪资福利:五险、绩效奖金、专业培训、弹性工作
详情页:http://www.xmrc.com.cn/net/info/showco.aspx?id=3029630
17
招聘职位:民宿管家
招聘单位:厦门灵玲演艺有限公司
所在地区:厦门市集美区
学历要求:大专
详情页:http://www.xmrc.com.cn/net/info/showco.aspx?id=3027276
18
招聘职位:售后助理/文员
招聘单位:厦门肖克利能源技术有限公司
所在地区:厦门市翔安区
学历要求:大专
薪资福利:五险、带薪年假、年终双薪、绩效奖金、加班补贴、餐饮补贴、高温补贴、节日福利
详情页:http://www.xmrc.com.cn/net/info/showco.aspx?id=2857562
19
招聘职位:投标专员
招聘单位:厦门维晶家居用品有限公司
所在地区:厦门市集美区
学历要求:大专
薪资福利:五险、带薪年假、绩效奖金、加班补贴、出差补贴、通讯补贴、节日福利、专业培训、每年多次调薪、全勤奖
详情页:http://www.xmrc.com.cn/net/info/showco.aspx?id=2977309
20
招聘职位:AOI视觉系统开发
招聘单位:厦门TDK有限公司
所在地区:厦门市集美区
学历要求:本科
专业要求:计算机科学与技术、机械设计制造及其自动化(视觉方向)
薪资福利:五险、住房公积金、带薪年假、加班补贴、住房补贴、餐饮补贴、节日福利、专业培训、全勤奖、工作制服
详情页:http://www.xmrc.com.cn/net/info/showco.aspx?id=3028572
21
招聘职位:财务实习生
招聘单位:厦门市元固建设工程有限公司
所在地区:厦门市思明区
学历要求:大专
薪资福利:五险、住房公积金、商业保险、带薪年假、绩效奖金、交通补贴、通讯补贴、高温补贴、节日福利、定期体检、员工旅游、每年多次调薪、全勤奖、包吃
详情页:http://www.xmrc.com.cn/net/info/showco.aspx?id=2692834
22
招聘职位:行政专员
招聘单位:厦门赢弘信息科技有限公司
所在地区:厦门市湖里区
学历要求:大专
详情页:http://www.xmrc.com.cn/net/info/showco.aspx?id=3027051
23
招聘职位:人力实习生
招聘单位:锐仕方达人力资源集团有限公司厦门第二分公司
所在地区:厦门市湖里区
学历要求:大专
薪资福利:五险、住房公积金、绩效奖金、住房补贴、节日福利、专业培训、每年多次调薪
详情页:http://www.xmrc.com.cn/net/info/showco.aspx?id=2969851
24
招聘职位:采购助理(实习)
招聘单位:厦门夏锐装饰设计工程有限公司
所在地区:厦门市湖里区
学历要求:大专
薪资福利:五险、住房公积金、带薪年假、加班补贴、交通补贴、餐饮补贴、节日福利、全勤奖
详情页:http://www.xmrc.com.cn/net/info/showco.aspx?id=3028854
25
招聘职位:初级设计师
招聘单位:中清睿(厦门)环境科技有限公司
所在地区:厦门市翔安区
学历要求:本科
薪资福利:五险、商业保险、带薪年假、绩效奖金、高温补贴、节日福利、专业培训、员工旅游、全勤奖、工作制服
详情页:http://www.xmrc.com.cn/net/info/showco.aspx?id=3026459
26
招聘职位:测试工程师(偏Java开发方向)
招聘单位:厦门领安科技有限公司
所在地区:厦门市集美区
学历要求:本科
薪资福利:五险、住房公积金、绩效奖金、年终分红、加班补贴、交通补贴、专业培训、股票期权、弹性工作
详情页:http://www.xmrc.com.cn/net/info/showco.aspx?id=3027463
27
招聘职位:管培生(工艺/品质)
招聘单位:厦门雅瑞实业有限公司
所在地区:厦门市海沧区
学历要求:本科
薪资福利:五险、住房公积金、带薪年假、年终双薪、绩效奖金、加班补贴、交通补贴、出差补贴、住房补贴、通讯补贴、高温补贴、节日福利、定期体检、每年多次调薪、全勤奖、包吃
详情页:http://www.xmrc.com.cn/net/info/showco.aspx?id=3028590
28
招聘职位:现场经理/主管
招聘单位:厦门南毅集团有限公司
所在地区:厦门市湖里区
学历要求:大专
薪资福利:五险、商业保险、绩效奖金、节日福利、专业培训、包吃、包住、工作制服
详情页:http://www.xmrc.com.cn/net/info/showco.aspx?id=2826161
29
招聘职位:跟单文员
招聘单位:厦门福雅工贸有限公司
所在地区:厦门市集美区
学历要求:本科
薪资福利:五险、带薪年假、绩效奖金、年终分红、加班补贴、出差补贴、通讯补贴、餐饮补贴、节日福利、员工旅游、每年多次调薪、全勤奖、工作制服
详情页:http://www.xmrc.com.cn/net/info/showco.aspx?id=2761756
30
招聘职位:会计实习生
招聘单位:忠恒(厦门)有限公司
所在地区:厦门市湖里区
学历要求:大专
专业要求:财务管理、会计电算化
薪资福利:商业保险、带薪年假、交通补贴、节日福利、专业培训、员工旅游
详情页:http://www.xmrc.com.cn/net/info/showco.aspx?id=1759271
31
招聘职位:抖音PR
招聘单位:路豹(厦门)科技有限公司
所在地区:厦门市同安区
学历要求:大专
薪资福利:五险、商业保险、带薪年假、年终双薪、绩效奖金、节日福利、全勤奖、包吃、工作制服
详情页:http://www.xmrc.com.cn/net/info/showco.aspx?id=2917165
32
招聘职位:项目工程师
招聘单位:厦门雅迅网络股份有限公司
所在地区:厦门市思明区
学历要求:硕士研究生
薪资福利:五险、住房公积金、商业保险、带薪年假、绩效奖金、出差补贴、住房补贴、高温补贴、节日福利、专业培训、定期体检、员工旅游
详情页:http://www.xmrc.com.cn/net/info/showco.aspx?id=3027880
33
招聘职位:AOI视觉系统开发
招聘单位:厦门TDK有限公司
所在地区:厦门市集美区
学历要求:硕士研究生
专业要求:计算机科学与技术、机械设计制造及其自动化(视觉方向)
薪资福利:五险、住房公积金、带薪年假、加班补贴、住房补贴、餐饮补贴、节日福利、专业培训、全勤奖、工作制服
详情页:http://www.xmrc.com.cn/net/info/showco.aspx?id=3028586
34
招聘职位:研发工程师
招聘单位:厦门市及时雨焊料有限公司
所在地区:厦门市翔安区
学历要求:硕士研究生
专业要求:化工、金属材料相关
薪资福利:五险、住房公积金、带薪年假、年终双薪、绩效奖金、住房补贴、餐饮补贴、高温补贴、节日福利、专业培训、免费班车、定期体检
详情页:http://www.xmrc.com.cn/net/info/showco.aspx?id=2542502
35
招聘职位:硬件工程师
招聘单位:联达电脑(厦门)有限公司
所在地区:厦门市海沧区
学历要求:本科
详情页:http://www.xmrc.com.cn/net/info/showco.aspx?id=935376
36
招聘职位:现场技术管理工程师
招聘单位:厦门市朗星科技股份有限公司
所在地区:厦门市同安区
学历要求:本科
薪资福利:五险、住房公积金、年终双薪、绩效奖金、节日福利、包吃
详情页:http://www.xmrc.com.cn/net/info/showco.aspx?id=3028485
37
招聘职位:实验室测试员
招聘单位:厦门艾贝森电子有限公司
所在地区:厦门市同安区
学历要求:本科
薪资福利:五险、带薪年假、年终双薪、绩效奖金、加班补贴、交通补贴、住房补贴、餐饮补贴、节日福利、全勤奖
详情页:http://www.xmrc.com.cn/net/info/showco.aspx?id=2668391
38
招聘职位:采购专员
招聘单位:厦门爱印科技有限公司
所在地区:厦门市同安区
学历要求:大专
薪资福利:五险、带薪年假、年终双薪、绩效奖金、加班补贴、餐饮补贴、全勤奖
详情页:http://www.xmrc.com.cn/net/info/showco.aspx?id=3028304
点击查看详情
https://mp.weixin.qq.com/s/lWE4UBJ6gTgl0uDi6aa2OA
咨询人社政策、人社业务
可拨打
0592-12345或0592-12333
内容综合自:福建发布、海峡有才、天下集美、厦门人社、厦门人才网官网、厦门高新人才开发有限公司官网、厦门招聘助手等
《求职招聘找工作》专栏
编辑:吴琦
责编:林军 钟华平
编审:张瑶
终审:陈文颂
相关问答
厦门修电脑要去哪里修?
现在在厦门开了电脑维修店。我认为福建的电脑维修培训学校都很一般,没说得出名字来的,真正想学的话还是推荐你去广州学,我是在广州的培众电脑维修培训学校学的...
对于福州人来说,厦门是个怎样的存在?-幸福里问答
个人认为厦门未来就是现在的福州,福州的未来就是现在的厦门。这话听起来有点无厘头,但是仔细琢磨一下也是很有道理的。厦门好,好在它是一座海滨城市...
国内重点大学的主校区和分校区有什么区别?毕业证书哪些一样?哪些不一样?
例如:厦门大学嘉庚学院历年录取分数线均低于本部150分以上,主要招收本科第二批次考生。同时,其毕业生毕业后也将获得学院独立颁发的学历和学位证书。分校区...
微电子工程专业考研方向怎样?
一:你说的应该是微电子科学与工程专业吧!这个专业考研的方向为:物理电子学,电路与系统,微电子学与固体电子学。二:本专业比较好的学校是:北京大学,清华大学...
麻烦大佬们!有没有人能告诉我!!福建厦门去硬件设施好的福建...
[回答]中华技师校区就在我家附近,环境跟校风还可以。整体来说算是福建比较好的中专了,很多专业都可以直接考高级工技师之类的。据我所知中华技师是有分配...
想问下录取到厦门大学材料学,这个专业怎么样,就业前景怎么样?
材料成型与控制,是原锻造(俗称打铁)和铸造(俗称翻砂)两专业。材料学分四大类:一是电子材料,这与计算机硬件联系密切,是材料中相对较好专业;二是非金属...材...
集成电路设计与集成系统专业学生从事哪个岗位薪酬更高?
集成电路设计与集成系统专业工资待遇截止到2013年12月24日,57740位集成电路设计与集成系统专业毕业生的平均薪资为4639元,其中应届毕业生工资3701元,0-2年...
厦门高林电脑维修
厦门林后疏通马桶一般来说,只要不是零件损坏,疏通马桶的价格都比较实惠。小物...而如果是马桶的硬件设施出问题导致堵塞,这时候疏通马桶的花费就比较高了。在...
男人四十以后要多少存款?-幸福里问答
幸福里为您提供"男人四十以后要多少存款?"的专业解答,收集各类观点,以更多视角为您解答疑惑,咨询更多房产问题,来幸福里问答
现在旅游业竞争激烈,加上移动互联网的竞争,作为传统旅行社还有前景吗?
作为旅行社的前景,用一句话来说就是“形势催人变”。旅行社的传统业务,已经渐渐被OTA平台取代。而从前那种当街插旗、易拉宝,拉人头组团的场景,只会越来越少...
相关文章

最新评论