硬件工程师笔试 硬件工程师常见笔试题汇总
硬件工程师常见笔试题汇总
一、电路分析:
1、竞争与冒险
在组合逻辑中,在输入端的不同通道数字信号中经过了不同的延时,导致到达该门的时间不一致叫竞争。因此在输出端可能产生短时脉冲(尖峰脉冲)的现象叫冒险。
常用的消除竞争冒险的方法有:输入端加滤波电容、选通脉冲、修改逻辑设计等。
2、同步与异步
同步逻辑是时钟之间有固定的因果关系。异步逻辑是各时钟之间没有固定的因果关系。
同步电路:存储电路中所有触发器的时钟输入端都接同一个时钟脉冲源,因而所有触发器的状态的变化都与所加的时钟脉冲信号同步。
异步电路:电路没有统一的时钟,有些触发器的时钟输入端与时钟脉冲源相连,只有这些触发器的状态变化与时钟脉冲同步,而其它的触发器的状态变化不与时钟脉冲同步。
异步电路不使用时钟脉冲做同步,其子系统是使用特殊的“开始”和“完成”信号使之同步;
同步就是双方有一个共同的时钟,当发送时,接收方同时准备接收。异步双方不需要共同的时钟,也就是接收方不知道发送方什么时候发送,所以在发送的信息中就要有提示接收方开始接收的信息,如开始位,结束时有停止位。
3、仿真软件:Proteus
4、Setup 和Hold time
Setup/hold time 是测试芯片对输入信号和时钟信号之间的时间要求。建立时间是指触发器的时钟信号上升沿到来以前,数据稳定不变的时间。输入信号应提前时钟上升沿(如上升沿有效)T时间到达芯片,这个T就是建立时间-Setup time.如不满足setup time,这个数据就不能被这一时钟打入触发器,只有在下一个时钟上升沿,数据才能被打入触发器。保持时间是指触发器的时钟信号上升沿到来以后,数据稳定不变的时间。如果hold time不够,数据同样不能被打入触发器。
5、IC设计中同步复位与异步复位的区别
同步复位在时钟沿采集复位信号,完成复位动作。异步复位不管时钟,只要复位信号满足条件,就完成复位动作。 异步复位对复位信号要求比较高,不能有毛刺,如果其与时钟关系不确定,也可能出现亚稳态。
6、常用的电平标准
TTL: transistor-transistor logic gate晶体管-晶体管逻辑门
CMOS:Complementary Metal Oxide Semiconductor互补金属氧化物半导体
LVTTL(Low Voltage TTL)、LVCMOS(Low Voltage CMOS):3.3V、2.5V
RS232、RS485
7、TTL电平与CMOS电平
TTL电平和CMOS电平标准
TTL电平: 5V供电
输出 L: <0.4V ; H:>2.4V 1
输入 L: <0.8V ; H:>2.0V 0
CMOS电平:(一般是12V供电)
输出 L: <0.1*Vcc ; H:>0.9*Vcc
输入 L: <0.3*Vcc ; H:>0.7*Vcc.
CMOS电路临界值(电源电压为+5V)
VOHmin =4.5V VOLmax =0.5V
VIHmin =3.5V VILmax =1.5V
特性区别:
CMOS是场效应管构成,TTL为双极晶体管构成;
CMOS的逻辑电平范围比较大(3~15V),TTL只能在5V下工作;
CMOS的高低电平之间相差比较大、抗干扰性强,TTL则相差小,抗干扰能力差;
CMOS功耗很小,TTL功耗较大(1~5mA/门);
CMOS的工作频率较TTL略低,但是高速CMOS速度与TTL差不多相当。
8、RS232和RS485电平
RS232:采用三线制传输分别为TXD\RXD\GND,其中TXD为发送信号,RXD为接收信号。
全双工,在RS232中任何一条信号线的电压均为负逻辑关系。即:
-15v ~ -3v 代表1
+3v ~ +15v 代表0
RS485:采用差分传输(平衡传输)的方式,半双工,一般有两个引脚 A、B。AB间的电势差U为UA-UB:
不带终端电阻AB电势差:+2 ~ +6v 逻辑‘1’;
-2 ~ -6v 逻辑‘0’;
带终端电阻 AB电势差: 大于 +200mv 逻辑‘1’;
小于 -200mv 逻辑‘0’; 注意:AB之间的电压差不小于200mv。
波特率计算:如图,传输9bit(1起始位+8数据位)花费的时间为79us。1s传输的数据量为1/0.000079*9 = 113924,可以推测波特设置的波特率为115200。RS485的波特率计算同理。(二进制系统中,波特率等于比特率)
终端电阻其目的就是消耗通信电缆中的信号反射,其原因有两个:阻抗不连续喝阻抗不匹配。
9、CAN BUS
要点(显性与隐性电平):
显性位即无论总线上各节点想将总线驱动成什么样的电平,只要有一个节点驱动为显性位,则总线表现为显性位的电平;隐性位正好相反,只有各节点都不将总线驱动成显性位的电平,总线才表现为隐性位对应的电平。显性位电平为Vh-Vl=2V,逻辑上为“0”;隐性位电平为Vh-Vl=0V,逻辑上为“1”。
CAN总线在没有节点传输报文时是一直处于隐性状态。当有节点传输报文时显性覆盖隐性,由于CAN总线是一种串行总线,也就是说报文是一位一位的传输的,而且是数字信号(0和1),1代表隐性,0代表显性。在传送报文的过程中是显隐交替的,就像二进制数字0101001等,这样就能把信息发送出去,而总线空闲的时候是一直处于隐性的。
“显性”具有“优先”的意味,总线上执行逻辑上的线“与”时,只要有一个单元输出显性电平,总线上即为显性电平;只有所有的单元都输出隐性电平,总线上才为隐性电平。(显性电平比隐性电平更强)
隐性(逻辑‘1’): H=2.5V,L=2.5V,H-L=0V
显示(逻辑‘0’): H=3.5V,L=1.5V,H-L=2V
共同点:CAN_BUS空闲状态为隐性状态,相当于串口通信(232/485)的停止位‘1’;当准备发送数据时,CAN_BUS的状态由隐性变成显性,相当于串口通信(232/485)的起始位‘0’。
10、KNX BUS
1、 概述:KNX是Konnex的缩写。1999年5月,欧洲三大总线协议EIB、BatiBus和EHSA合并成立了Konnex协会,提出了KNX协议。该协议以EIB为基础,兼顾了BatiBus和EHSA的物理层规范,并吸收了BatiBus和EHSA中配置模式等优点,提供了家庭、楼宇自动化的完整解决方案。
2、 总线框架:
A、 总线—区域总线(15条)—主干道(15条)—总线设备(64个)
B、 15*15*64=14400个设备
C、 三种结构:线形、树形、和星形
D、 KNX总线协议遵循OSI模型协议规范,并进行了合理的简化。由物理层、数据链接层、网络层、传输层和应用层组成,会话层和表示层的功能则并入应用层与传输层
3、 配置模式:
A、S-Mode (system系统模式)
B、E-Mode (Essential简单模式)
4、 所有的总线设备连接到 KNX 介质上 ( 这些介质包括双绞线、射频、电力线或 IP/Ethernet), 它们可以进行信息交换。总线设备可以是传感器也可以是执行器,所有这些功能通过一个统一的系统就可以进行控制、监视和发送信号,不需要额外的控制中心。
5、 KNX电缆由一对双绞线组成,其中一条双绞线用于数据传输(红色为CE+ 黑色为CE-),另一条双绞线给电子器件提供电源。
6、 所有的信号在总线上都是以串行异步传输(广播)的形式进行传播,也就是说在任何时候,所有的总线设备总是同时接收到总线上的信息,只要总线上不再传输信息时,总线设备即可独立决定将报文发送到总线上。
11、SPI是串行外设接口(Serial Peripheral Interface)
是一种高速的,全双工,同步的通信总线,至少四根线;
SDI(数据输入)、SDO(数据输出)、SCLK(时钟)、CS(使能)。
12、以太网
13、推挽电路和开漏输出
推挽输出:可以输出高,低电平,连接数字器件;推挽结构一般是指两个三极管的B极和E极接在一起,总是一个三极管导通时另一个三极管截止。
开漏输出:输出端相当于一个NPN三极管,集电极悬空,只能输出低电平或者高阻态,必须加一个上拉电阻输出高电平。开漏输出可以将多个输出短接,共用一个上拉,此时这些开漏输出的驱动PIN_A、PIN_B、PIN_C“与”的关系
14、DC-DC电源和LDO电源
LDO:low dropout voltage regulator 低压差线性稳压器,故名思意,为线性的稳压器,仅能使用在降压应用中。也就是输出电压必需小于输入电压。优点:稳定性好,负载响应快。输出纹波小,外围元器件少。
缺点:效率低,输入输出的电压差不能太大。负载不能太大,目前最大的LDO为5A(但要保证5A的输出还有很多的限制条件)
DC/DC:直流电压转直流电压。严格来讲,LDO也是DC/DC的一种,但目前DC/DC多指开关电源。 包括boost(升压)、buck(降压)、Boost/buck(升/降压)和反相结构,具有高效率、高输出电流、低静态电流等特点,随着集成度的提高,许多新型DC-DC转换器的外围电路仅需电感和滤波电容;但该类电源控制器的输出纹波和开关噪声较大、成本相对较高。
优点:效率高,输入电压范围较宽。
缺点:负载响应比LDO差,输出纹波比LDO大。
15、基尔霍夫定律
电压定律(回路定律):电路中沿任何一个回路的所有电压的代数和为0;
电流定律(节点定律):流入一个节点的所有电流之和等于流出该节点的所有电流之和。
16、数字电路和模拟电路区别
数字电路只关心高低电平,模拟电路是连续变化的模拟量,表现形式为电压和电流的连续波动
二、常用的元器件:
1、电阻resistance:固定电阻(色环电阻/贴片电阻)、热敏电阻、光敏电阻、数字可调电阻
基本作用:限制电流和调节电压;
2、电容capacitance:陶瓷电容、铝电解电容、薄膜电容、纸介电容、云母电容
基本作用:存储能量(以电场方式)和隔直通交(滤波/旁路);
容抗和电容成反比,和频率也成反比。如果容抗用Xc表示,电容用C表示,频率用f表示,那么Xc=1/(2πfC)
3、电感inductance:磁芯电感、空心电感、可调电感、阻流电感
基本作用:存储能量(以磁场方式)和阻交通直(抑制流过它的电流突然变化)
电磁感应只有在外施电压或者电流随时间增大或减小的变化过程中才会产生。
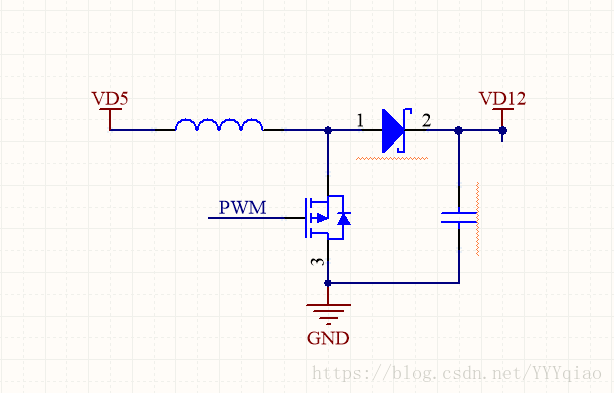
重点:电感的能量存储特性可以被用在开关电源电路中,如图升压电路。当mos管打开,电感存储能量,由二极管隔断的负载由电容存储能量供给。当MOS管关断时,存储在mos管的能量叠加到5V电源(达到升压的效果)。此时,电感给电容充电,同时供给负载电流。
4、磁珠:用于抑制信号线、电源线上的高频噪声和尖峰干扰,还具有吸收静电脉冲的能力。磁珠是用来吸收超高频信号,像一些RF电路,PLL,振荡电路,含超高频存储器电路(DDRSDRAM,RAMBUS等)都需要在电源输入部分加磁珠,而电感是一种蓄能元件,用在LC振荡电路,中低频的滤波电路等,其应用频率范围很少超过50MHZ。 磁珠有很高的电阻率和磁导率,等效于电阻和电感串联,但电阻值和电感值都随频率变化。
4、二极管:正向导通,反向截至;(PN结二极管、肖特基二极管、稳压(齐纳)二极管、发光二极管、变容二极管)
硅管:压降是0.7V左右,耐压高但开关速度慢,常用低频整流和开关;
锗管:压降是0.2V左右,阈值电压小,常用于RF信号检测和低电压电平电路;
肖特基二极管:压降是0.4V左右,耐压低但开关速度快,常用高频整流和开关。
二极管选项考虑五大因素:反向峰值电压/最大整流电流/响应速度/反向漏电流/最大正向压降。
5、三极管(晶体管):NPN,PNP三极管;用于开关和放大电路
术语:截止区、放大区、饱和区、偏置和静态工作点Q。
放大区电流增益:Ic=B*Ib,B是电流增益,典型值10-500,Ic最大为80-600mA。只有工作在放大区,即对于流过晶体管的电流和加在晶体管电压大小都有限制的,才存在电流增益。当Ib过大或过小,放大系数B都会变小。只有Ib为常量,即静态工作点才由有最大的电流增益。
放大区:Ie=Ic+Ib=(B+1)Ib
达林顿管:把两个三极管连在一起,工作电流更大,放大倍数B更大(2B)等效晶体管电路。
6、MOS管(场效应管):结型场效应管、金属氧化物晶体管(耗尽型和增强型)、单结场效应管。除了增强型导通方向跟晶体管一致,其他均相反。常用是增强型。
普通晶体管是电流控制元件,通过控制基极电流达到控制集电极电流或发射极电流的目的,到信号源必须提供一定的电流才能工作。
MOS管则是电压控制元件,它的输出电流决定于输入端电压的大小,基本上不需要信号源提供电流,所以它的输入电阻很高,这是它的突出特点。它广泛应用于放大电路和数字电路。
7、运算放大器
负反馈:把输出信号反馈到反相输入端,输出端输出信号电压取决与反馈电阻。
计算公式:Vout=-Vin(Rf/Rin)。反馈电阻越大,输出越大,输出反馈到输入的值就越小。
8、逻辑门电路
非门NOT、与门AND、与非门NAND、或门OR、或非门NOR
异或门XOR
同或门XNOR
硬件工程师面试经历——笔试篇
今年就业形势:今年形势依旧不景气,英特尔硬件部门基本不招人,思科硬件部门和信号完整性方面也不招人,EMC,IBM,AMD硬件开发也没有名额,可能会有校招,但一般是噱头做广告。
英伟达倒是搞得轰轰烈烈,最后也没招人。
后面的同学不要对这些公司抱太多希望。
从8月份开始起到现在找工作花了3个多月,慢慢地也接近尾声了,因此我考虑着花点时间把这段时间的笔试面试好好总结一下,也供正在找工作或者以后即将找工作的小伙伴们作为参考。
下面主要说一下我笔试面试公司的过程,本篇主要侧重笔试(面试稍后补上),按时间先后顺序:
1 、华为:
硬件没有笔试,首先是一面,技术面,大概只有15分钟,然后性格测试(会刷人),但一般性格测试可以做两遍。
最后综合面试了,一般大概也只有一刻钟。
2、中兴:
有笔试,然后技术面,2对1,两个面试官会轮流问问题,大概20分钟,紧接着综合面,有英语,大概也要20分钟。
并且笔试一般会和射频,天线,微波,通信的一起考,所以卷子一般只用做自己熟悉的部分就好了。
CMOS不用输入管脚该怎么处理(不能悬空)。
串联负反馈和并联负反馈的作用。
PCB走线特性阻抗的影响因素(线宽,介电常数,铜箔厚度,PCB板材等)。
差分信号线阻抗匹配一般是(100欧姆~120欧姆)。
4G LTE基础知识的考察。
达林顿管连接判断和计算。轨道轨运放的基础知识。
对光接入网知识的理解(大题)。
OFDM系统中峰均比的解释以及解决办法(大题)。
用两个MOS管搭一个开关电路(大题)。
整体而言都是基础题目。
3、 英伟达:
英伟达是发一份word的笔试题到邮箱,然后限定两个小时做好再发过去,大概10个大题,主要是数字电路方面的。
但今年英伟达基本不招人。
题目有解释什么是非稳态,以及怎么消除。
信号的串扰有什么危害,怎么解决。
用2:1MUX构成与门和或门(连一根线就可以了)。
给一个数字电路的框图化简。
其余的题目我贴几个在下文,大家可以试着做做。
应该说好好看看数电,可以做出一大半出来。
3). Given a list (5, 1, 17, 8), write aprocedure to return a sorted list in ascending order (1,5,8,17).
5). Please use Binary Gray Code to designa 4 bits 10 states code (0 1 2 3 4 5 6 7 8 9, total 10 states)
7). Please implement following functionswith a 2:1 MUX.
Y=A&B; Y=A||B;
4 、百度:
硬件就一个岗位,笔试主要是FPGA方向的,但笔试过后基本都没通知了。
百度硬件目前主要也只在北京招人。
百度这两年的笔试题有很大的相似处,具体的笔试题可以看我上一篇博客。
5 、CVTE:
(18w)这家公司比较奇特,首先不让投简历,他有一系列测评,包括逻辑,数字,硬件基础知识的题目,只有通过了才有资格投简历。
网上测试的题目很基础。
然后,一面是一对三,面试官会问一些问题,让大家依次回答,不涉及技术,一面一般刷掉三分之二的人。
笔试题有对采样定理的描述。
给一个线性电源计算效率。还有两个稳压管并联,问输出。
三极管放大状态特点,和计算。
单片机工作的几个要素。给三个电压问是什么三极管。
几种功放性能的比较。
LC谐振电路。
恒流源和恒压源的比较。
三端集成稳压器的计算。
6 、思科:
今年没有硬件岗位,投了一个硬件支持的岗位,笔试时发现都是软件的题目,一共六部分,选择作两部分,C/C++,数据库,操作系统,Python, 网络,JAVA。并且答题要求挺坑的,答对一题得1分,答错一题扣0.5分。
招人很少,题目大部分都不会,做了炮灰。
7、 阿尔卡特朗讯:
笔试,主要是高速电路设计,信号完整性方面的题目,然后技术面,2对1,大概25分钟,有英语。
最后HR面,英语聊天十分钟,但也有做自我介绍,项目之类的,因人而异。
解决串扰问题(3W规则)。
电磁干扰EMC。
OC门要加上拉电阻原因。
振铃的考察。
Watchdog的原理。
LVDS电平的特点以及优势(大题)。
IIC总线的verilog实现并画出时钟的对应波形(告诉从设备地址,寄存器地址,写入数据)那么顺序是:起始位—从设备地址—ACK位—寄存器地址—ACK位—写入数据—ACK位—停止位。
给一个CPU和几片存储器让画出连接图(大题)。
DC/DC噪声产生的原因,MOS管反接肖特基二极管的作用(大题)。
8 、斐讯:
(8k*13, 包吃住)模电和数电的基础题,很简单。笔试过了就面试,由于和其他公司冲突,邀请了两次我都没去面试。
串联两个稳压管问输出电压。
锁存器的作用。
ADC每提高1bit, 抗干扰能力可以提高6db。
三极管放大电路三种组态的优缺点。
给一个电容的容值和ESL问滤波范围。
三极管给出电压,让判断每一极。
与或非门的考察。
什么是电感饱和。
存储电路的设计。
复位电路并联二极管的作用(为电容提供泄放电压的通道)。
积分运放电路输入输出的计算。
9 、联影:
国家扶持的,感觉前途还不错,首先笔试,题目很基础。
但因为上海是最后一站,一般岗位也只要一两个人,所以上海这边也是走走过场,没怎么要人面试。
串行通信协议种类。
陶瓷电容,钽电容,铝电解电容容值对比。
CMOS输入输出逻辑电平。
共模抑制比作用。
锁相环的组成。
TTL和CMOS电平的对比。
然后给出一个情景让画出卡罗图化简,并且画出逻辑电路。
画出一个单片机的外围结构电路,有开门狗,存储电路,复位电源等等。
最后一个三极管放大电路计算。贴出题目如下:
10、 环旭电子:
(据说10k*13, 包住,有中餐)两面,先笔试,再面试。
笔试也主要考基础。
但对公司做的东西没什么兴趣。
笔试主要是:温度升高,二极管导通电压降(减小)。
三极管放大截止电路的判断。
存储电路的考察。
二极管单向导通电路的考察。
眼图的作用,怎么观察。
解释建立时间和保持时间。
11 、菲尼萨:
没有笔试,就两轮面试,技术面和HR面大概各50分钟。
12 、兆芯:
部分职位有笔试,我投的岗位没有笔试,四轮面试。
总共用了3个小时。混合电路设计有笔试题。
SRAM最小电路的分析和改进。
如下图这个电路工作原理。
解释建立时间保持时间。
用最少资源写16为加法器(FPGA)。
用静态和动态的mos管画或非门和非门。
密勒效应和应用。
MOS管电流源噪声的分析。
还有几个IC电路设计得不太会。
13 、中电集团36所:
一轮面试。很简单的问题。
14 、国家核电:
先面试,再体检,再笔试,笔试大概3小时。
15、中国银行:
笔试,4小时。然后面试。
16 、中国农业银行:
笔试3小时,然后面试。
17 、上海银行:
笔试1小时,少量逻辑题目,然后就是性格测试,然后面试。
大概就写到这里吧。想到其他的再补充。
总结的话,要通过笔试,模电数电一定要好好看看,二极管,三极管,运放的计算一般是必考。
数电里面画与非门,或非门,化简,触发器也经常考。还有就是DC/DC,LDO也会有所涉及。另外存储器一般也作为大题出现,应该注意。
最后PCB布板,高速电路中阻抗匹配,串扰,反射振铃有时也会出现。
相关问答
计算机硬件工程师的考试内容有那些,分别是什么每年的时间,报...
首先电子工程师都是公司给你的职称,如果你的年资高,技术好,公司就会升你为工程师,不过应届生出去一般从助理工程师做起,本人目前是助理电子工程师,2010届毕业。...
怎样考硬件工程师?
信息产业部电子教育与考试中心作为信息产业部行业教育的支撑机构,经过精心的筹划,推出了硬件工程师高级职业教育项目(简称HEACE)。硬件工程师高级职业教育项...
硬件工程师面试常问的问题?
1.总体概述。你在某个项目中,承担的角色是什么,主要做了哪些方面的工作,遇到过什么难题,是怎样解决的。2.系统框图。画出你的这个项目的硬件系统框图并简...
求华为硬件测试工程师面试程序本人菜鸟一个,恳请高手赐教?
一面技术面问专业知识,学生或工作期间做过什么东西。二面群面,分两小组讨论一个问题,然后小组提出解释意见。三面可能面英语,不过现在都省了貌似,只看英语...
华为职位哪些属于硬件类,射频工程师笔试考什么?
答:硬件工程师搞硬件类,射频就是RF,笔试主要测试,你的高频运算,发射功率,振荡频率,及一些基本高频放大电路工作原理等等。答:硬件工程师搞硬件类,射频就是RF,...
软件测试要先做硬件测试吗,面试软件测试公司要求先做硬件测试,可信吗?我是应届生?
测试岗位又分很多类别的,例如硬件测试包含高速信号,低速信号,可靠性,相容性,兼容性,系统集成测试,电源完整性,Thermal测试,EMC,等等,软件测试又包含白...测...
硬件工程师考研内容?
考研内容一、数据结构1.教材:《数据结构》严蔚敏清华大学出版社清华大学严蔚敏的这本数据结构的教材是国内数据结构教材的权威。也是国内使用最广,其广度...
硬件电气工程师认证..._电气工程师_帮考网
目前国内较为常见的硬件电气工程师认证有以下几种:1.国家职业资格证书:电子信息类职业资格认证,如电子技术工、电子装配技工、电子元器件工、电子...
硬件电气工程师报考条件..._电气工程师_帮考网
硬件电气工程师是指从事电气电子技术应用、研发、设计、制造、维护、管理等工作的专业人员。报考条件如下:1.具有本科及以上学历,电气工程、电子工...
软件水平考试中的网络工程师的报考费用是多少-ZOL问答
网络工程师是通过学习和训练,掌握网络技术的理论知识和操作技能的网络技术人员。网络工程师能够从事计算机信息系统的设计、建设、运行和维护工作。网络工程师...
相关文章

最新评论