硬件工程师绩效考核 互联网公司岗位KPI考核指标(硬件及驱动部,技术支持部等)
互联网公司岗位KPI考核指标(硬件及驱动部、技术支持部等)
1、硬件及驱动部岗位季度关键业绩考核指标及评价标准示例
硬件及驱动部岗位季度关键业绩考核结果指标及评价标准1
硬件及驱动部岗位季度关键业绩考核结果指标及评价标准2
硬件及驱动部岗位季度关键业绩考核结果指标及评价标准3
硬件及驱动部岗位季度关键业绩考核结果指标及评价标准4
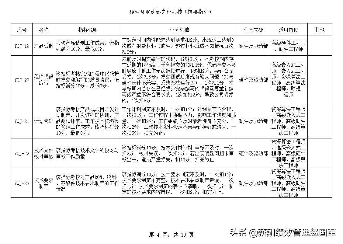
硬件及驱动部岗位季度关键业绩考核结果指标及评价标准5
硬件及驱动岗位季度关键业绩考核结果指标及评价标准6
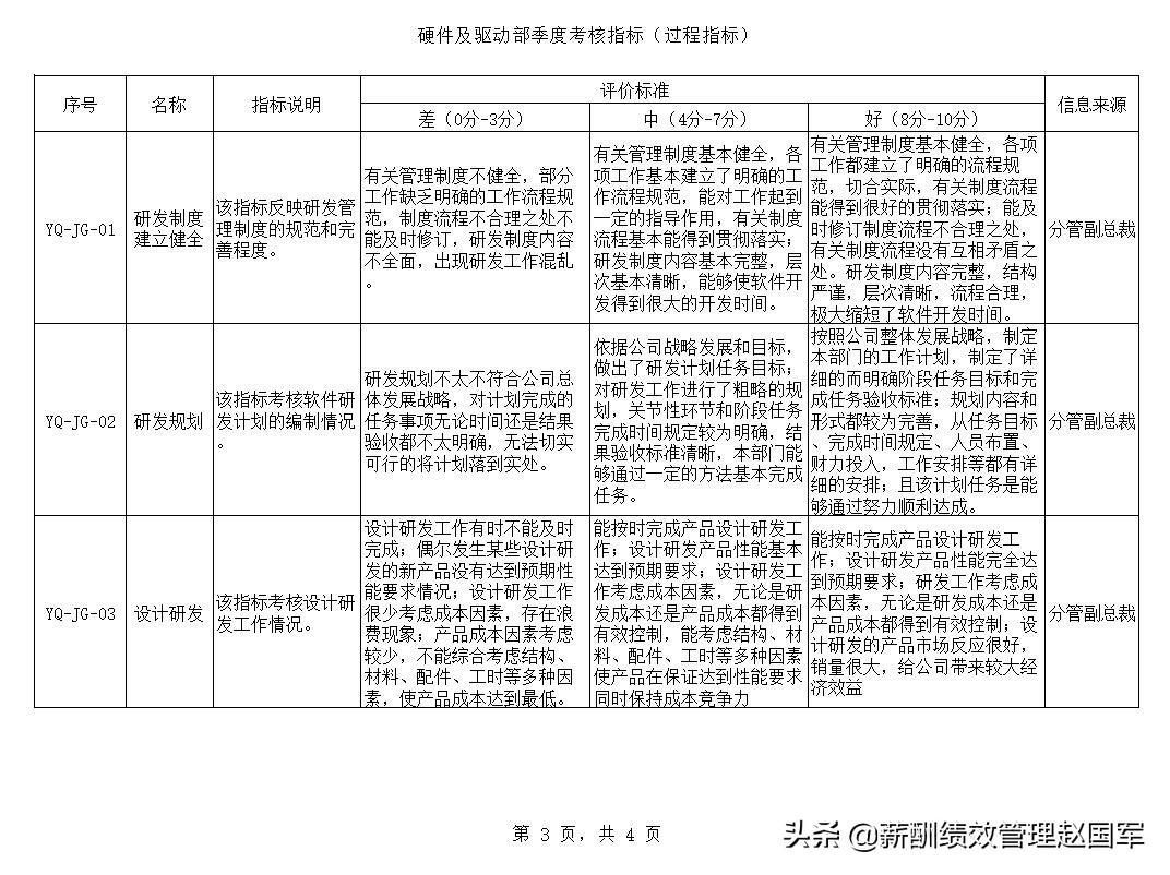
硬件及驱动部岗位季度关键业绩考核过程指标及评价标准1
硬件及驱动部岗位季度关键业绩考核过程指标及评价标准
硬件及驱动部岗位季度关键业绩考核过程指标及评价标准3
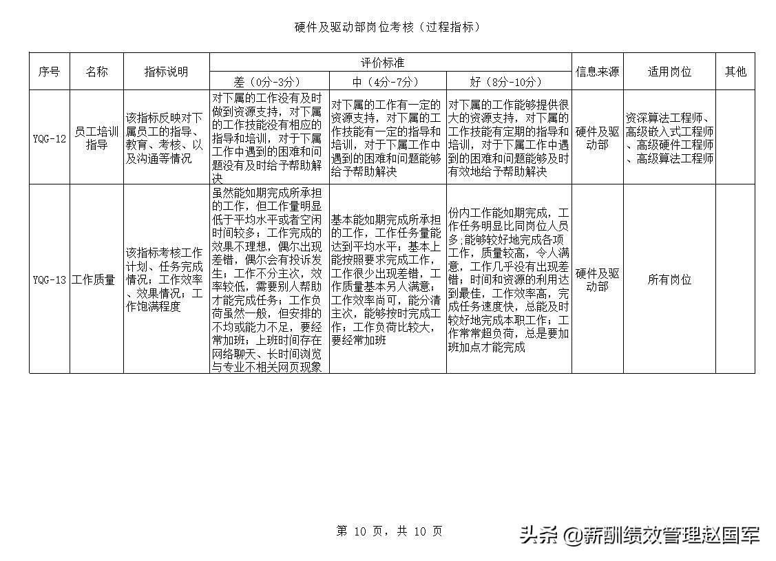
硬件及驱动部岗位季度关键业绩考核过程指标及评价标准4
2、技术支持部季度关键业绩考核过程指标及评价标准示例
技术支持部季度关键业绩考核结果指标及评价标准1
技术支持部季度关键业绩考核结果指标及评价标准2
技术支持部季度关键业绩考核过程指标及评价标准1
技术支持部季度关键业绩考核过程指标及评价标准2
3、方案咨询部岗位季度关键业绩考核指标及评价标准示例
方案咨询部岗位季度关键业绩考核结果指标及评价标准
方案咨询部岗位季度关键业绩考核过程指标及评价标准
注:该案例摘自水木知行管理咨询公司客户案例(赵国军作品),经处理和删改。需要指出的是,客户案例都是在一定阶段比较有效的管理制度,也存在一定的问题,请谨慎借鉴使用,也希望大家评论探讨。
案例:互联网公司硬件及驱动部、生产及品管部年度、季度绩效考核
本文以北京某互联网企业硬件及驱动部、生产及品管部年度、季度业绩考核为实例,对年度业绩合同及各项考核指标及其评价标准进行详细描述,希望对读者朋友们能有所帮助。
1、硬件及驱动部年度、季度业绩合同及评价标准
1.1、硬件及驱动部年度业绩合同
硬件及驱动部年度业绩合同
1.2、硬件及驱动部年度业绩考核指标及评价标准
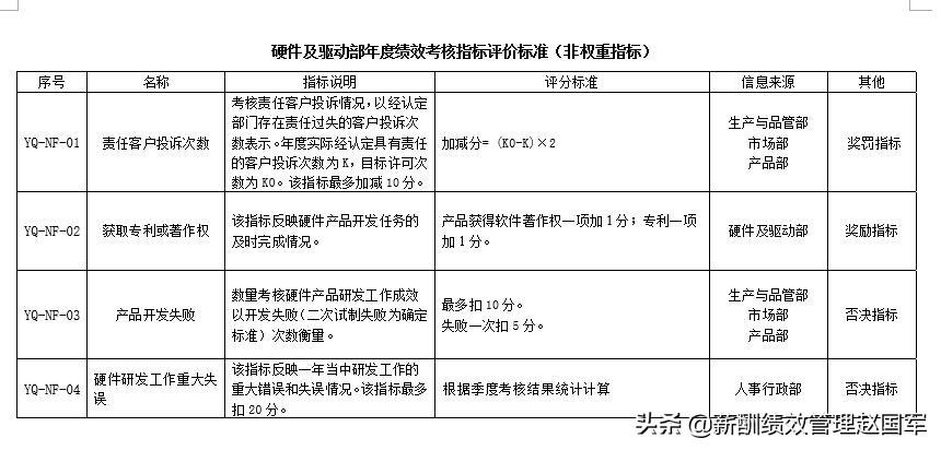
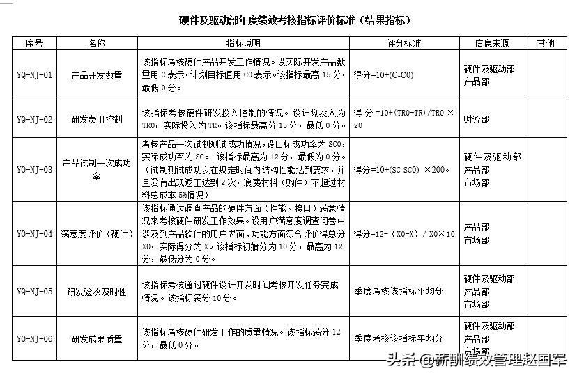
硬件及驱动部年度业绩考核结果指标及评价标准
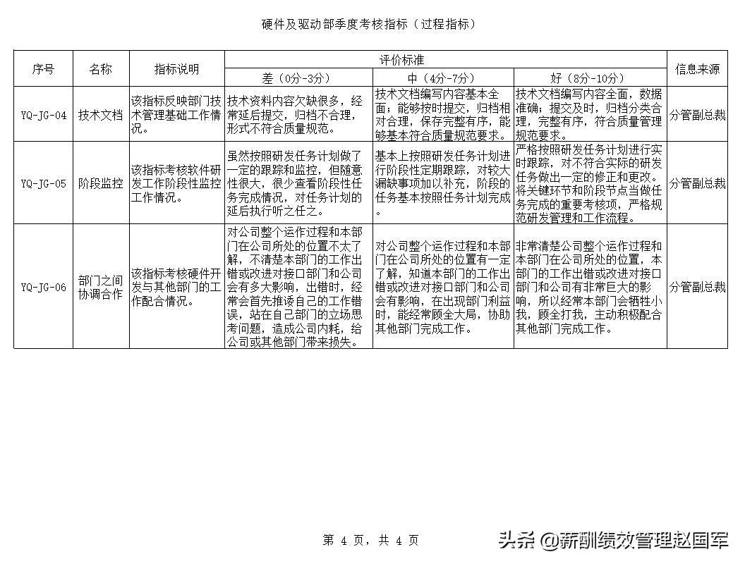
硬件及驱动部年度业绩考核过程指标及评价标准
1.3、硬件及驱动部季度业绩考核指标及评价标准
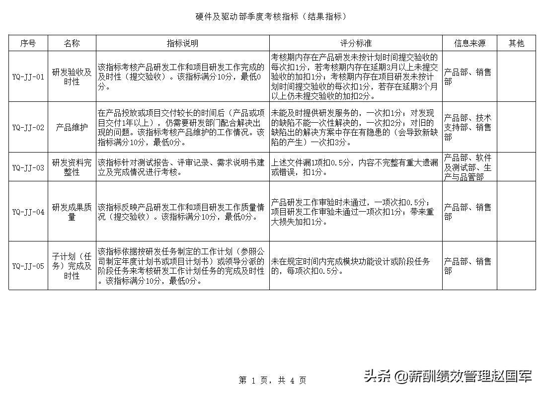
硬件及驱动部季度业绩考核结果指标及评价标准1
硬件及驱动部季度业绩考核结果指标及评价标准2
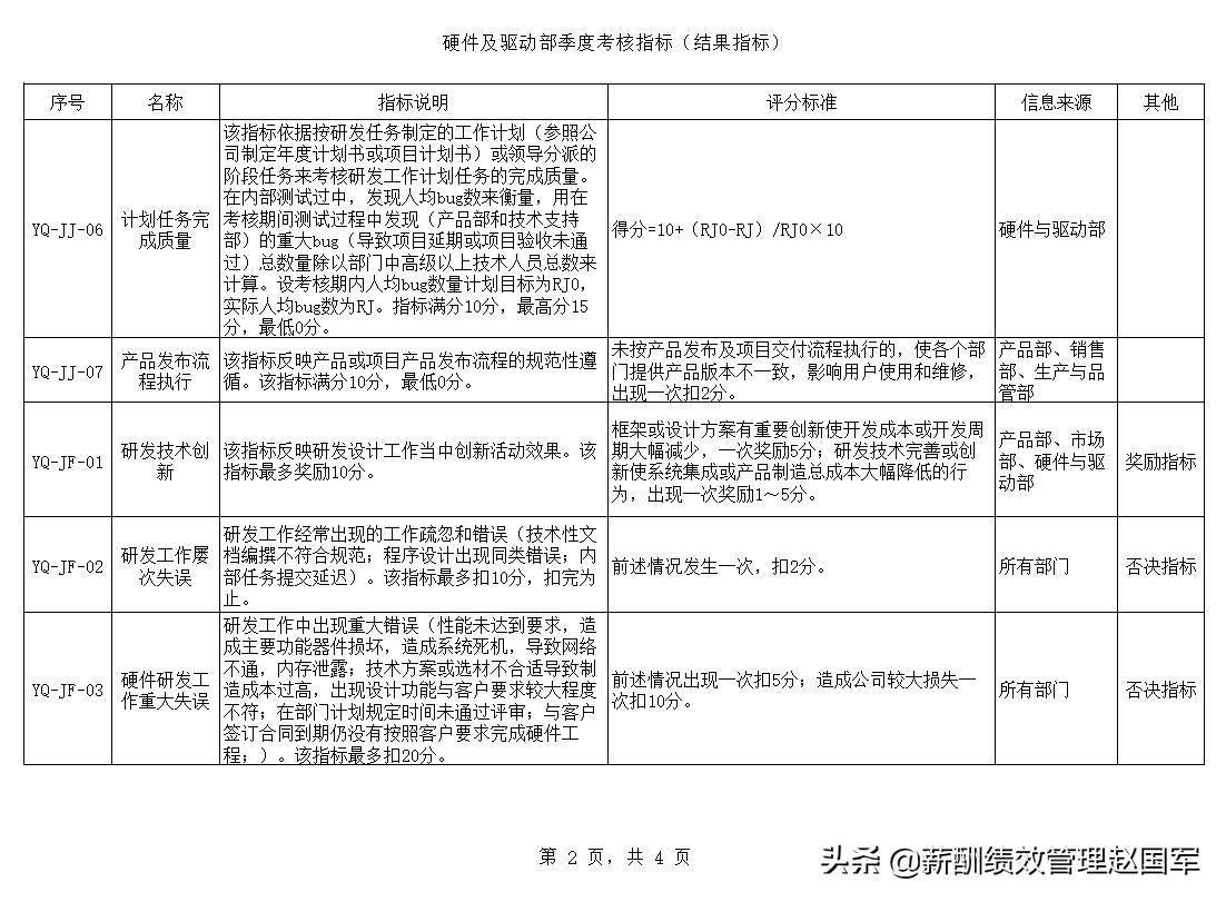
硬件及驱动部季度业绩考核过程指标及评价标准1
硬件及驱动部季度业绩考核过程指标及评价标准2
2、生产及品管部年度、季度业绩合同及评价标准
2.1、生产及品管部年度业绩合同
生产及品管部年度业绩合同
2.2、生产及品管部年度业绩考核指标及评价标准
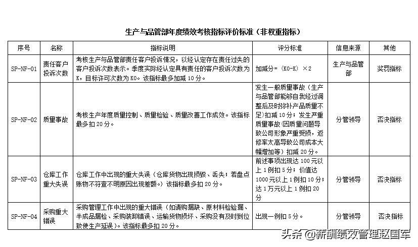
生产及品管部年度业绩考核结果指标及评价标准
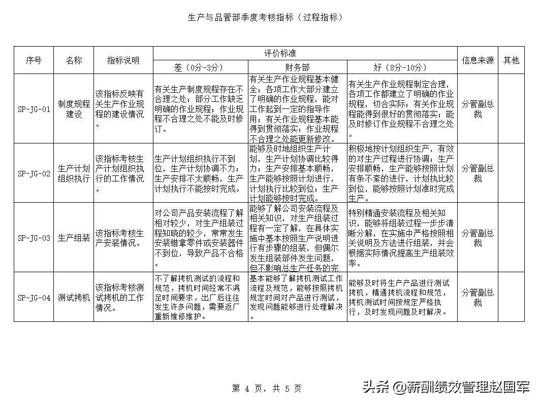
生产及品管部年度业绩考核过程指标及评价标准
2.3、生产及品管部季度业绩考核指标及评价标准
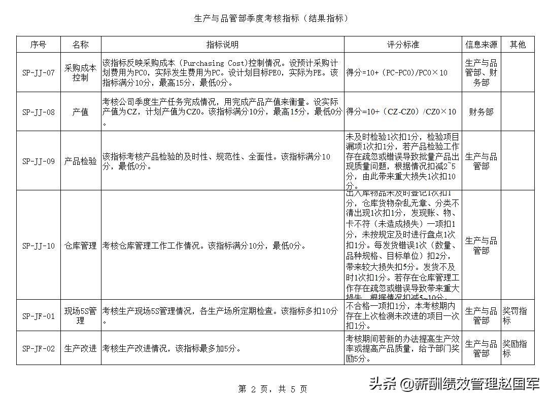
生产及品管部季度业绩考核结果指标及评价标准1
生产及品管部季度业绩考核结果指标及评价标准2
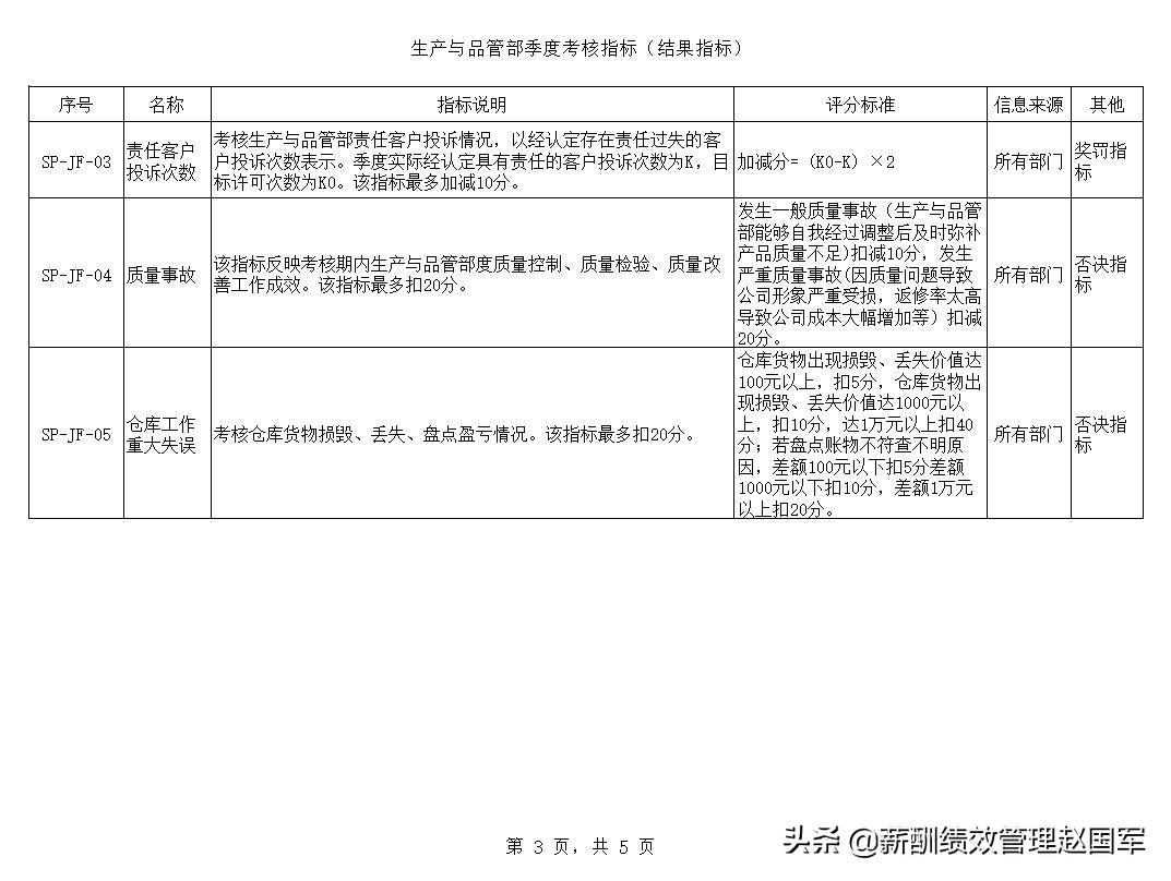
生产及品管部季度业绩考核结果指标及评价标准3
生产及品管部季度业绩考核过程指标及评价标准1
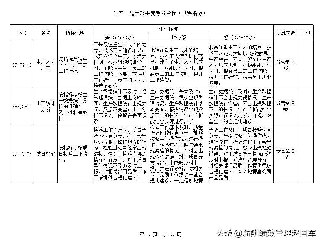
生产及品管部季度业绩考核过程指标及评价标准2
注:该制度摘自水木知行管理咨询公司客户案例(赵国军作品),经处理和删改。需要指出的是,客户案例都是在一定阶段比较有效的管理制度,也存在一定的问题,请谨慎借鉴使用,也希望大家评论探讨。
相关问答
谈谈硬件工程师薪资结构..._结构工程师_帮考网
硬件工程师是一种专业技术人员,主要负责电子产品的设计、开发、测试、制造和维护等工作。硬件工程师的薪资结构受多种因素影响,包括工作经验、技能...
怎样对物业经理进行考核?
第一:物业管理经理绩效考核评价指标体系由基本指标、修正指标和评议指标三个层次30项指标构成,各项指标具体内容如下:(一)物业经理绩效考核评价基本指标物...
板级硬件工程师前途怎么样?
硬件工程师是这样一种奇特的工作:在中国大多数从事这个行业的人都没有入门。那些宣称由于上游芯片厂家的DEMO越来越成熟,导致硬件工程师成为了“裱糊匠”,到处...
JCI是什么意思?什么是JCI医院?-红网问答
准是全世界公认的医疗服务标准,代表了医院服务和医院管理的最高水平。也是世界卫生组织认可的认证模式。标准的原则是:要求医院的管理制度...也是...
人力资源专员的能力指标?
人力资源管理人员需要具备两方面技能,一是硬件知识,二是软件知识。必须掌握并熟练运用HR专业知识:人力资源规划管理和人力资源管理手册设计的能力。职位分析...
华为公司职级工资对照表?-ZOL问答
这个对照表通常会根据员工所处岗位、职责和绩效等因素进行评估,并与市场薪资水...专业职级包括软件工程师、硬件工程师、测试工程师等职位。此外,华为公司还设...
纳服人员用来考核绩效的软件哪些企业的做的好?
[回答]法规接...每天只是忙于应付日常纳税服务工作,业务学习机会比较缺乏。新的政策法规接触不到或很少,特殊的工作环境是有些工作人员想静心自学,也是一...
办税大厅绩效考核管理究竟如何做?
[回答]软件要试用过才知道,每个人的要求不一样的,楼主可以到百1度上搜相关的软件去试用,奇博税务绩效管理软件功能比较齐全,易用,可以试一试是否合适。工...
做人力资源需要具备哪些技能?..._人力资源师_帮考网
人力资源管理人员需要具备两方面技能,一是硬件知识,二是软件知识。必须掌握并熟练运用HR专业知识:人力资源规划管理和人力资源管理手册设计的能力。...
一名HR必须具备哪些能力?
其次,便是提升自己的实力。HR的硬件实力是指:你所从事板块工作内容的基础知识,办公技能,沟通交流,为人处世的能力。既包含智商部分,也包含情商部分,这些...HR的...
相关文章

最新评论