福建硬件工程师 79家企业串标?!被平台判定xml计算机硬件信息存在雷同
79家企业串标?!被平台判定xml计算机硬件信息存在雷同
来源:福建省公共资源交易电子公共服务平台、鲁班乐标一招投标神器
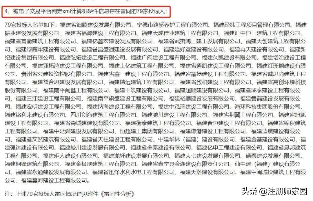
近日,福建招投标市场某污水管网改造项目开标,有79家投标人,被 电子交易平台判定xml计算机硬件信息存在雷同 ,并公布在了官网上,详情如下。
有79家投标人被判定xml计算机硬件信息存在雷同
项目概况
9月28日,该污水官网项目发布招标,根据招标公告显示 ,污水管网1195.25米,工程投资额831.9029万元。
11月15日,该项目开标,并公布了第一中标候选人。
投标文件信息雷同
随着中标公告的公示,还有79家公司被曝光,判定xml计算机硬件信息存在雷同。
整整有79家公司,这个数量着实有些触目惊心。被官方挂网, 这些公司不仅中不了标,还可能会被没收投标保证金,损失不小。
如何判定串标?
1、招标文件雷同,比如格式相同,字体一样,表格颜色相同。
2、招标文件中,出错误的地方一致。
3、电子投标中,不同投标人的投标报名的IP地址一致,或者IP地址在某一特定区域。
4、不同的投标人的投标文件,由同一台电脑编制或同一台附属设备打印。
5、投标文件的装订形式、厚薄、封面等相类似甚至相同。
6、一家投标人的投标文件中,装订了另一家投标人名称的文件材料,比如:出现了另一家法定代表人或者授权代理人签名,加盖了另一家投标人公章等。
7、投标人代表不知道公司老总的电话号码。
8、不同投标人在开标前乘坐同一辆车前往,有说有笑,开标现场却假装不认识。
9、不同投标人的投标报价总价异常一致,或者差异化极大,或者呈规律性变化。
10、不同投标人的投标总报价相近,但是各分项报价不合理,又无合理的解释。
11、故意废标,中标人无正当理由放弃中标,或不按规定与招标人签定合同
12、故意按照招标文件规定的无效标条款,制作无效投标文件。
13、投标人一年内有三次及以上参加报名并购买招标文件后,不递交投标文件、不参加开标会议。
14、递交投标文件截止时间前,多家投标人几乎同时发出撤回投标文件的声明。
15、不同投标人的投标保证金由同一账户资金缴纳。
16、多个投标人使用同一个人或者同一企业出具的投标保函。
17、售后服务条款雷同。
18、故意漏掉法人代表签字。
19、投标文件中法人代表签字出自同一人之手。
“经开工匠”欧阳超:深耕细作创新突破 7项专利领跑“治超”
“2014年主导开发湖南海德威治超精检系统,并获得软件著作权证书;2015年主导开发湖南海德威治超预检系统,并获得软件著作权证书;2016年主导开发湖南海德威治超综合管理平台,并获得软件著作权证书......”
今年40岁出头的欧阳超,是湖南海德威科技有限公司技术部副总经理、公司硬件工程师,自2010年进入公司来,以追求极致的匠心精神,在非现场治超执法系统研发领域跑出“新赛道”,仅仅10余年时间,创造领先专利达7项,是行业领先佼佼者,同时也为公司创造巨大利润。
欧阳超在办公室远程操控平台工作。(资料图)
迎难而上 以创新突破为生命
产品研发路上,往往困难重重。“办法总比困难多,问题和困难也孕育着成长和突破。”欧阳超笑着说,直面困难百折不挠,向问题叫板,从困难中寻突破,让研发产品在发现问题、解决问题迎难成长。
对于欧阳超来说,研发中遇到的主要问题在于,硬件方面主要是硬件选型方面,要不断对新硬件进行配套测试,反复测试其功能是否符合性能要求,软件方面就需要根据不同功能需求进行界面以及程序测试,既要有合理的软件布局,便捷的操作程序,又要保证系统工作的流畅性。
欧阳超印象最深的是,2016年国家出台最新超限超载认定施行标准,这对公司产品来说,无疑面临一次“大洗牌”,为了达到新标准要求,公司需要对所有软件超限标准进行重新认定。其中,最重要的是需要根据车辆的驱动轴数量来判定其额定超限标准。
“比如一台六轴货车,分单轴驱动和双轴驱动,分别超限标准是46吨与49吨,然而在车辆行进过程中要辨别出来是非常困难的。”欧阳超通俗解释到。接到此任务后,欧阳超带领团队进行精检站驱动轴检测研发,从秤台结构,传感器信号结构以及软硬件结合不断设计测试,经过近两个月的实验室及现场测试,终于攻克,并将成果申请了专利。
欧阳超在湖南郴州境内超限超载现场、调试、测试、数据检查。(资料图)
尽善尽美 以客户满意为准绳
在工作中,欧阳超总是以客户满意为准绳,不断尝试优化产品、简化产品,去掉繁杂的不必要的附属件,最大限度减少客户的负担,力求做到服务体验尽善尽美。
为此,欧阳超在无数次的实操中,严格要求自己,不放过任何细节。尤其是对于硬件的安装、线路的对接、硬件和软件的兼容可取性,常常是在无数次的验证中、经过无数次的验证确认后投入到生产中。
同时,在对待每个产品部件、关键件、包含线路、内部结构的优化、整合、多种功能聚集在产品的核心部件上,欧阳超都做到精益求精、坚持用工匠精神打造公司产品。敢于对以次充好的现象叫停,保证出厂产品合格率达到99%以上。
“客户需要的,就是追求方向。”日常工作中,细致的欧阳超,在不断的与客户沟通交流、实践应用中了解客户的需求,并根据客户提出的要求进行硬件和软件升级,以达到客户最满意的效果。
海德威科技有限公司的精检系统,标准流程为车辆进入治超检测站后,自动抓拍,读取车辆重量以及轴数信息后,直接判断出是否超载而进行栏杆机操作放行或提醒治超站工作人员进行处理。2022年福建福清治超站提出要求,需要公司对超载车辆复检的数据进行标识并控制上传到省平台,不需要每检测一次上传一条数据,避免错误增加超限率。
这个功能是公司之前客户没有要求过的,虽然添加此功能需要更改整个系统流程结构,但是欧阳超认为此功能非常合理,且可以适用其它所有站点。欧阳超积极配合客户要求,与客户充分沟通,专门带领程序人员到客户现场进行实地软件升级测试,至完全满足客户需求为止。
孜孜以求 以培育骨干为支撑
走进海德威科技有限公司研发工作室,欧阳超正与团队研发成员探讨遇到的困难问题。欧阳超介绍,他和团队正在共同研发新型汽车衡秤台,这款产品在全国属首例。
一花独放不是春,百花齐放春满园。作为一名党员,欧阳超在工作中始终用党员的标准要求自己、精益求精、创新突破,同时还不忘为公司培育优秀人才,壮大公司技术队伍,培养一支能为客户及时解决问题、研发能力强的优秀团队。
怎样打造一支具有优秀的团队?欧阳超认为最为重要的一点,就是要激发出人的潜能。他把技术型的员工纳入到公司开发团队中,充分尊重员工,制定目标方向,善于奖励激励。让队员们保持乐观积极、精力充沛、主动思考、坚持不懈的工作状态。
目前,在欧阳超的精心培育下,培训出技术骨干6名。他带领团队共同为公司申请多次专利和软件著作权。2019年省公路局对全国治超系统供应商进行入围评定,共七家企业入围,海德威科技有限公司排名第三,湖南省企业排第一。
相关问答
厦门修电脑要去哪里修?
现在在厦门开了电脑维修店。我认为福建的电脑维修培训学校都很一般,没说得出名字来的,真正想学的话还是推荐你去广州学,我是在广州的培众电脑维修培训学校学的...
福建灯具厂有哪几家好的_灯具/照明
[回答]福建省安溪天祺工艺品有限公司地址:中国福建泉州安溪县尚卿乡灶美村陈厝5号福州市晋安区宏如祥灯饰有限公司地址:中国福建福州...
大佬们,谁清楚!!福建宁德去硬件设施好的中华技师学费多少钱...
[回答]中华技师校区就在我家附近,环境跟校风还可以。整体来说算是福建比较好的中专了,很多专业都可以直接考高级工技师之类的。我是中华技师幼教专业的,今...
爱尚售后电话是多少?-一起装修网
[回答]2013年,为了更多地满足不同层次消费者的需求,更好的整合*将企业做强做大,提升企业适应市场环境的竞争力,爱尚,作为福建福马食品集团旗下的知名品牌,...
能不能推荐一下!!硬件设施好的福建职校有前途吗,福建职校价...
[回答]选专业还得看你自己的兴趣,福建中华技师学院幼教,铁路,航空这些专业都不错,而且这些专业目前的就业环境都挺好。中华技师学院跟很多实力强劲的企业...
福建库克智能科技有限公司怎么样?
库克智能汇聚了世界各地对人工智能怀抱无限激情的工作者,管理团队来自华为、高通、联发科、英特尔、比特大陆等国内外企业核心团队来自中国科学院、清华、交通...
福建省高职高专升本计科和软工的区别..._专升本考试_帮考网
在福建省高职高专升本的选拔考试中,计算机科学与软件工程是两个非常热门的专业。下面我将从以下几个方面为您详细介绍这两个专业的区别:1.培养目标...
福建师范大学数学与信息学院怎么样?设有哪些专业?申请方
[回答]~接下来我为大家简单介绍一下我们福建师范大学的数学与信息学院开设的专业以及研究情况专业设置:数学与应用数学、信息与计算科学、计算机科学与技...
深圳一高中招聘20人,均为硕士以上学历,19人为清北毕业生,本科师范生还有出路吗?
深圳一高中招聘20人,均为硕士以上学历,19人为清北毕业生。硕士应聘高中教师,我看快要成标配了。前两天,我写了篇文章,关于山东师范大学就业的问题,发现本...为...
福建体育单招学校有哪些?
福建体育单招学校有福建体育职业技术学院、福建体育运动职业技术学院、闽南师范大学等。这些学校都是以体育专业为主的学院,学生可以在此学习体育相关的知识和...
相关文章

最新评论